Как сделать плавномигающую светодиодную гирлянду??? Помогите

Больше
14 июнь 2009 12:10 #6 от Doc
а вот схема простейшего мультивибратора для создания переодичности

Малое знание опасно, впрочем, как и большое....
Вложения:

Пожалуйста Войти или Регистрация, чтобы присоединиться к беседе.

Больше
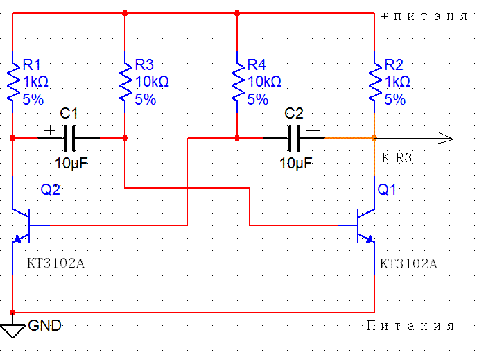
14 июнь 2009 14:04 #7 от Doc
вот в принцепи полная схема

Малое знание опасно, впрочем, как и большое....
Вложения:

Пожалуйста Войти или Регистрация, чтобы присоединиться к беседе.

Больше
02 июль 2009 20:13 #8 от Александр
Спасибо, попытаюсь собрать))) о результате сообщу в этой теме))) Кстати, эксперементировал с начальной схемой мигания и получилось, что если поставить сопротивление R1 = 50кОм а потом 2 паралельно подключеных конденсатора на 47uF, то Ledы гаснут и загораются плавно и без порогов. если же взять один кондер, номиналом в 94uF то LEDы гаснут плавно а вот загораются как бы в 2 этапа. вот.

Пожалуйста Войти или Регистрация, чтобы присоединиться к беседе.

Больше
02 июль 2009 21:15 #9 от Александр
Еще вопрос по поводу элементов схемы:
Конденсатор C3 на 47uF и 16V Мы использовали ранее (в начальной схеме)
а что за конденсаторы C1 и C2 на 10uF с указанием IC=0V?

Пожалуйста Войти или Регистрация, чтобы присоединиться к беседе.

Больше
02 июль 2009 22:42 #10 от Вячеслав
Это биполярные конденсаторы. А указания остались от программы которой он рисовал схему, просто он забыл вписать напряжение которое должно быть больше напряжения питания. Электролиты бывают биполярные - т.е. им без разницы где плюс где минус. Лично я эксперементирую с программой NL5, где сразу видно по осциллограмме изменения напряжения в любой точке схемы и в любой момент времени. Можешь и в других программах попробовать, где будет удобней!
Удачи.

Пожалуйста Войти или Регистрация, чтобы присоединиться к беседе.

Модераторы: Doc
Вся информация, предоставленная на данном ресурсе разрешена к ознакомлению детям школьного возраста. Все практическое использование может быть связана с повышенной электрической опасностью и разрешено детям только под присмотром взрослых.