Как сделать плавномигающую светодиодную гирлянду??? Помогите
- Doc
-
- Не в сети
Less
Больше
09 июль 2009 12:44 #21
от Doc
яроксть затухания и зажигания зависит от резистора
R7 и коэфицента открытия транзитстора
скорость затухания и зажикания от скоклстьи заряда разряда конденстаора C2 (скорость заряда от резистора R3) (скорость разряда от сопротивления перехода транзистор)
надо подобрать соответсуище конденсаторы в мультивибраторе
диод стоит чтобы разряд конденстаора просходил через переход транзистора на не через мультивибратор
на МС можно - схему тебе дали
Малое знание опасно, впрочем, как и большое....
Doc ответил в теме Как сделать плавномигающую светодиодную гирлянду??? Помогите
QRS пишет: От чего всетаки зависит в этой схеме яркость время затухания и т.д.
яроксть затухания и зажигания зависит от резистора
R7 и коэфицента открытия транзитстора
скорость затухания и зажикания от скоклстьи заряда разряда конденстаора C2 (скорость заряда от резистора R3) (скорость разряда от сопротивления перехода транзистор)
QRS пишет: Что можно заменить чтобы гирлянда плавно пульсировала с циклом 1-1,5с? (вместо светодиода подключаю гирлянду схема которой в моем первом сообщении)
надо подобрать соответсуище конденсаторы в мультивибраторе
QRS пишет: Еще такой вопрос - зачем в этой схеме диод стоит?
И можно ли заменить мультивибратор ИС?
диод стоит чтобы разряд конденстаора просходил через переход транзистора на не через мультивибратор
на МС можно - схему тебе дали
Малое знание опасно, впрочем, как и большое....
Пожалуйста Войти или Регистрация, чтобы присоединиться к беседе.
- Александр
-
Автор темы
- Не в сети
Less
Больше
- Сообщений: 41
- Спасибо получено: 0
15 июль 2009 13:42 #22
от Александр
Александр ответил в теме Как сделать плавномигающую светодиодную гирлянду??? Помогите
А куда подключается питание в схеме мультивибратора на МС к155ЛА3? а то я собрал а он у меня не работает 
Там один чип должен стоять у которого я использую 123, и 456 выводы или там два чипа - у одного я использую 123, а у другого 456?
Если не трудно дайте схемку подробную пожалуйста...
Там один чип должен стоять у которого я использую 123, и 456 выводы или там два чипа - у одного я использую 123, а у другого 456?
Если не трудно дайте схемку подробную пожалуйста...
Пожалуйста Войти или Регистрация, чтобы присоединиться к беседе.
- Вячеслав
-
- Не в сети
Less
Больше
- Сообщений: 1245
- Спасибо получено: 31
15 июль 2009 15:03 #23
от Вячеслав
Вячеслав ответил в теме Как сделать плавномигающую светодиодную гирлянду??? Помогите
В этой микросхеме четыре элемента 2входа 1 выход. Используются сдесь 2, но питание на микросхему нужно подавать на 7-ю и 14-ю ножку 5Вольт. Даю схему микросхемы. Две другие можешь использовать как усилитель, 2входа соединяешь между собой а с выхода снимаешь сигнал. Только к каждому выходу по одному элементу.Будут ещё вопросы - задавай.
Вложения:
Пожалуйста Войти или Регистрация, чтобы присоединиться к беседе.
- Александр
-
Автор темы
- Не в сети
Less
Больше
- Сообщений: 41
- Спасибо получено: 0
15 июль 2009 16:03 #24
от Александр
Александр ответил в теме Как сделать плавномигающую светодиодную гирлянду??? Помогите
То есть схема мультивибратора с одним светодиодом будет выглядеть как в моем прикрепленном файле?
И какое напряжение будет на выходах 1 и 2? (Мне нужно чтобы на выходах было 9V)
И как эту схему соеденить со схемой плавного затухания светодиодов?
И какое напряжение будет на выходах 1 и 2? (Мне нужно чтобы на выходах было 9V)
И как эту схему соеденить со схемой плавного затухания светодиодов?
Вложения:
Пожалуйста Войти или Регистрация, чтобы присоединиться к беседе.
- Вячеслав
-
- Не в сети
Less
Больше
- Сообщений: 1245
- Спасибо получено: 31
16 июль 2009 19:32 #25
от Вячеслав
Вячеслав ответил в теме Как сделать плавномигающую светодиодную гирлянду??? Помогите
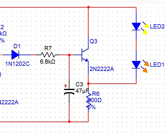
Нет. С выхода3 подаёшь на цепочку D1R7 первоначальной схемы на транзисторах и далее по схеме, я прокрепляю. С выхода6 подаёшь на такую-же вторую схему. Когда одна зажигается, вторая тухнет. На выходе микросхемы 5Вольт но этого достаточно чтоб открыть транзистор с 9-ти вольтовым питанием.
Используй два других как усилитель - т.е. Соедини Вых.3 с Вх.Вх.12.13. а с Вых.11 подавай на диод Д1. И так-же Вых.6 соедени с Вх.Вх.9.10 а с Вых.8 на диод.
Скорость зажигания и угасания регулируй R7C3.
Используй два других как усилитель - т.е. Соедини Вых.3 с Вх.Вх.12.13. а с Вых.11 подавай на диод Д1. И так-же Вых.6 соедени с Вх.Вх.9.10 а с Вых.8 на диод.
Скорость зажигания и угасания регулируй R7C3.
Вложения:
Пожалуйста Войти или Регистрация, чтобы присоединиться к беседе.
Модераторы: Doc