Преобразователь напряжения 12в в 220в

Больше
13 июль 2012 21:35 - 13 июль 2012 21:38 #6 от Rrenovatio
на нём даже лампы энергосберегающие не запускались... уж слишком высокая частота, а им нужно 50 Гц. и не больше... обычные лампы накаливания работают!!! без проблем - так как к частоте не критичны!
общим я отказался от такого преобразователя совсем и сделал другой...
;)
Последнее редактирование: 13 июль 2012 21:38 пользователем Rrenovatio.

Пожалуйста Войти или Регистрация, чтобы присоединиться к беседе.

Больше
13 июль 2012 21:45 #7 от ИЛЬЯ
Rrenovatio -а с чего ты взял, что сердечник от твс только на 20 КГц работать будет?
теперь к автору поста -даже если два сердечника от твс, для 50Гц больше витков надо.
Если как у тебя примерно один виток на вольт, толстый сердечник нужен(к стати не обязательно железный), если железный примерно 500 квадратных сантиметров.
Так-что мотай больше витков.
А если маленький транс с большей мощностью, как ты хочешь, увеличивай частоту.
Ты к стати где схему взял? там какая частота и трансформатор? не написано?

Пожалуйста Войти или Регистрация, чтобы присоединиться к беседе.

Больше
14 июль 2012 00:40 #8 от Вячеслав
Вячеслав ответил в теме Преобразователь напряжения 12в в 220в
Правильно пишут, на ТВСе 50Гц работать не будет, он рассчитан на 18 с лишним кГц. 50 на железе надо делать или терроидальные на 50Гц.

Пожалуйста Войти или Регистрация, чтобы присоединиться к беседе.

Больше
14 июль 2012 07:33 #9 от ИЛЬЯ
ну так витков больше намотай. Или несколько сердечников вместе сложи. Да и магнитный зазор надо убрать.

Пожалуйста Войти или Регистрация, чтобы присоединиться к беседе.

Больше
14 июль 2012 12:22 - 14 июль 2012 12:26 #10 от Rrenovatio
выходная мощность зависит от количества ключевых транзисторов в плече и самое главное от мощности самого трансформатора - на какую мощность транс, такую мощность можно с него и снять - минус 10\15 %... ТВС на частоте 50 Гц. ничего выдавать не будет!!! ;)
если бы генератор имел ручку настройки частоты, то вращая её в сторону увеличения транс сразу же начинает работать где-то на частоте 18 000 Гц. я всегда в таких устройствах ставлю регулируемые генераторы, так как в процессе регулировки можно добиться самой наилучшей частоты работы транса... то есть самое высокое напряжение на выходе!!! (а оно поверьте изменяется!!!) и с него можно выжать всё что он может!!! :evil:

а на таких преобразователях ставят только железо или пермалой...
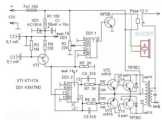
даю схему своего доработанного преобразователя! легко повторимого, который если нет ошибок запускается сразу же и частота на выходе 50 Гц.
схема проверенная работает на 100 %!




:P
Вложения:
Последнее редактирование: 14 июль 2012 12:26 пользователем Rrenovatio.

Пожалуйста Войти или Регистрация, чтобы присоединиться к беседе.

Модераторы: Doc
Вся информация, предоставленная на данном ресурсе разрешена к ознакомлению детям школьного возраста. Все практическое использование может быть связана с повышенной электрической опасностью и разрешено детям только под присмотром взрослых.