- Сообщений: 7
- Спасибо получено: 0
Радиоуправляемый вертолет Storm Eagle
- Игорь
-
Автор темы
- Не в сети
Less
Больше
17 июнь 2012 21:07 #11
от Игорь
Игорь ответил в теме Радиоуправляемый вертолет Storm Eagle
Т.е. мне надо найти БУ wi-fi роутер с антеной на 2-3дБ))))
Допустим нашел - а куда её припаять? На место той антенны или ещё, что то нужно?
Допустим нашел - а куда её припаять? На место той антенны или ещё, что то нужно?
Пожалуйста Войти или Регистрация, чтобы присоединиться к беседе.
- Doc
-
- Не в сети
17 июнь 2012 21:13 - 17 июнь 2012 21:27 #12
от Doc
Малое знание опасно, впрочем, как и большое....
Doc ответил в теме Радиоуправляемый вертолет Storm Eagle
да , надо разобрать пульт, и припоять к нему разем с кабелем (его лучше взять от тогоже старого роутера)
Вся фишка в том чтобы все сделать как можно с меньшими патреями сигнала
в моем вертолете антена передатчика находиться прям на плате.
можно попробывать подпояться к ней паралеьльно. но возможно придеться резать
туту невидя схему сказать сложно. надо эксперементировать
если будите отрезать встроенную антену нивкоем случаи не включайте пульт без прикрученной внешней антене - есть 80% вероятность что сожгете выходной каскад передатчика
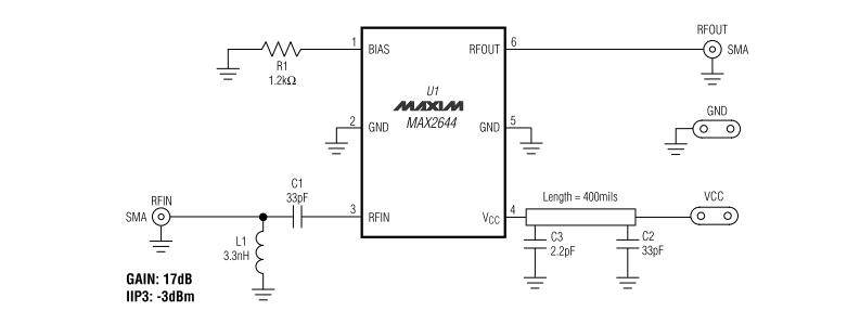
вот кстати схема усилителя на данный диапазон порядка 8db
Вся фишка в том чтобы все сделать как можно с меньшими патреями сигнала
в моем вертолете антена передатчика находиться прям на плате.
можно попробывать подпояться к ней паралеьльно. но возможно придеться резать
туту невидя схему сказать сложно. надо эксперементировать
если будите отрезать встроенную антену нивкоем случаи не включайте пульт без прикрученной внешней антене - есть 80% вероятность что сожгете выходной каскад передатчика
вот кстати схема усилителя на данный диапазон порядка 8db
Малое знание опасно, впрочем, как и большое....
Вложения:
Последнее редактирование: 17 июнь 2012 21:27 пользователем Doc.
Пожалуйста Войти или Регистрация, чтобы присоединиться к беседе.
- Игорь
-
Автор темы
- Не в сети
Less
Больше
- Сообщений: 7
- Спасибо получено: 0
17 июнь 2012 21:20 #13
от Игорь
Игорь ответил в теме Re: Радиоуправляемый вертолет Storm Eagle
Спасибо огромное))) Обязательно постараюсь не спалить)
Пожалуйста Войти или Регистрация, чтобы присоединиться к беседе.
- Doc
-
- Не в сети
17 июнь 2012 23:01 #14
от Doc
Малое знание опасно, впрочем, как и большое....
Doc ответил в теме Радиоуправляемый вертолет Storm Eagle
я посомотрел у меня вертушка платой отличаеться - у меня один чип и двигалеи управляюще пееркосом вынесены каждый на свою платку отдельо
Малое знание опасно, впрочем, как и большое....
Пожалуйста Войти или Регистрация, чтобы присоединиться к беседе.
Модераторы: Doc