- Сообщений: 1116
- Спасибо получено: 46
Генератор с последовательным LC-контуром
- Николай Петрович
-
- Не в сети
Less
Больше
19 апр 2016 11:17 #46
от Николай Петрович
.
Николай Петрович ответил в теме Генератор с последовательным LC-контуром
Пожалуйста Войти или Регистрация, чтобы присоединиться к беседе.
- Рюх
-
- Не в сети
Less
Больше
- Сообщений: 60
- Спасибо получено: 2
21 апр 2016 04:05 #47
от Рюх
В любом случае - УдаЧ !
Рюх ответил в теме Генератор с последовательным LC-контуром
нашёл. вот, там позырь ! ))
prntscr.com/auuktq
prntscr.com/auulga
prntscr.com/auum55
prntscr.com/auumlu
/тут ты - обрадуешься ! ))/
короче ребята - штудируйте эту ссыль ! )))
prntscr.com/auun1c
prntscr.com/auuktq
prntscr.com/auulga
prntscr.com/auum55
prntscr.com/auumlu
/тут ты - обрадуешься ! ))/
короче ребята - штудируйте эту ссыль ! )))
prntscr.com/auun1c
В любом случае - УдаЧ !
Спасибо сказали: Aleksanders
Пожалуйста Войти или Регистрация, чтобы присоединиться к беседе.
- Aleksanders
-
Автор темы
- Не в сети
Less
Больше
- Сообщений: 616
- Спасибо получено: 11
21 апр 2016 04:31 #48
от Aleksanders
Aleksanders ответил в теме Генератор с последовательным LC-контуром
Вложения:
Пожалуйста Войти или Регистрация, чтобы присоединиться к беседе.
- Рюх
-
- Не в сети
Less
Больше
- Сообщений: 60
- Спасибо получено: 2
21 апр 2016 10:04 - 21 апр 2016 10:09 #49
от Рюх
В любом случае - УдаЧ !
Рюх ответил в теме Генератор с последовательным LC-контуром
Для 2030 - у тебя нет пары ДШ, с выхода на питаниЯ ... ))
Да и сама 2030 ...
а) биполярная технология... /питание низковато = кпд слаб ((/
б) вряд ли удачнА выше 50 кгц ((
О ! У тебя есть формула расчёта собственной емкости
*длинно-цилиндрической* катушки, в зависимости от
D /диаметр каркаса/;
L /длина навивки/;
d /диам провода/
???
З.Ы. наверное нужно ещё и диэл проницаемость материала каркаса
вводить, если вторую обкладку кондёра - изнутри трубы наклеивать...
/хотя у тебя - этим занимается перемещение внутренней катушки )))/
Да и сама 2030 ...
а) биполярная технология... /питание низковато = кпд слаб ((/
б) вряд ли удачнА выше 50 кгц ((
О ! У тебя есть формула расчёта собственной емкости
*длинно-цилиндрической* катушки, в зависимости от
D /диаметр каркаса/;
L /длина навивки/;
d /диам провода/
???
З.Ы. наверное нужно ещё и диэл проницаемость материала каркаса
вводить, если вторую обкладку кондёра - изнутри трубы наклеивать...
/хотя у тебя - этим занимается перемещение внутренней катушки )))/
В любом случае - УдаЧ !
Последнее редактирование: 21 апр 2016 10:09 пользователем Рюх. Причина: дополнение
Пожалуйста Войти или Регистрация, чтобы присоединиться к беседе.
- Aleksanders
-
Автор темы
- Не в сети
Less
Больше
- Сообщений: 616
- Спасибо получено: 11
25 апр 2016 10:42 #50
от Aleksanders
Aleksanders ответил в теме Генератор с последовательным LC-контуром
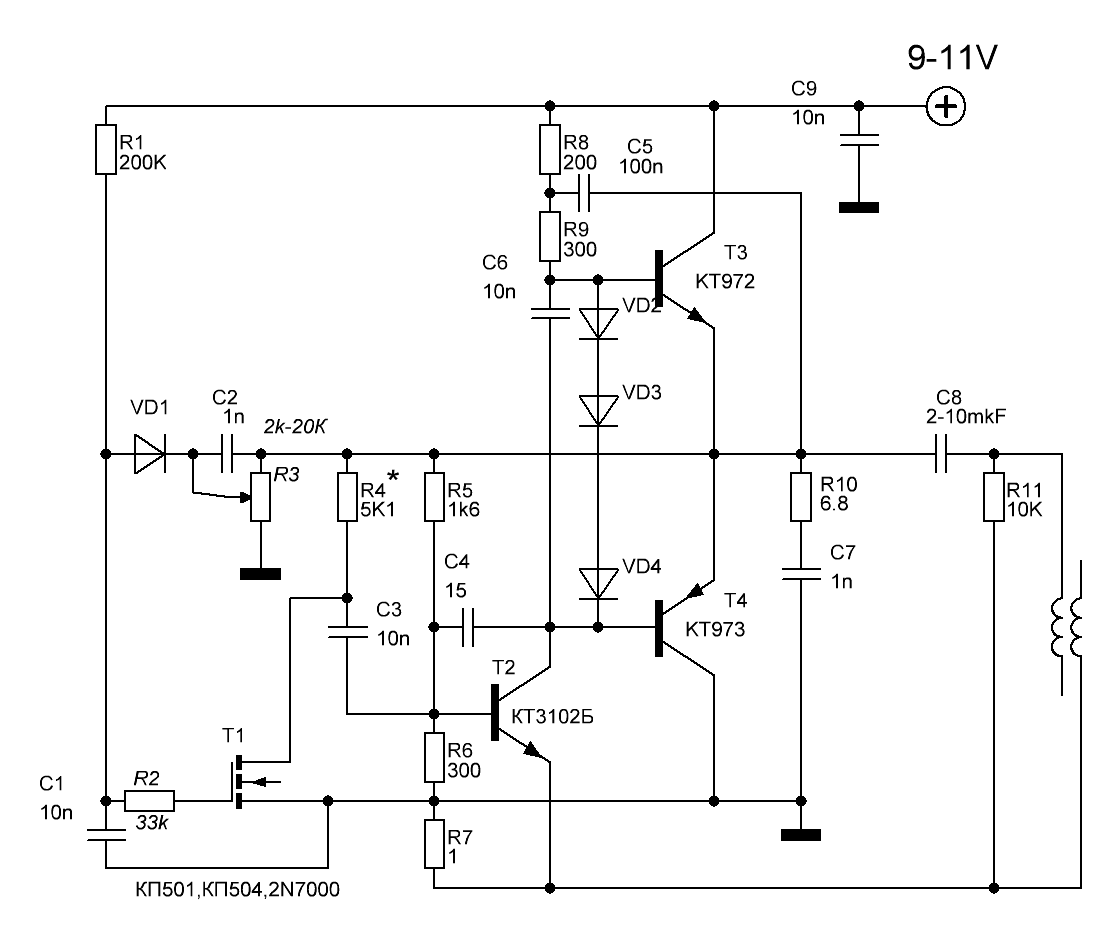
ТэДэАшка заработать не захотела - слишком высокая частота, а внутри слишком много деталей, которые копят задержку сигнала и, в результате, АФЧХ усилителя разваливается в хрень 
Собрал вот такую схему:
В итоге, частота на моей катушке получилась почти 600кГц, так что не удивительно, что ТэДэАшка не запахала...
Собрал вот такую схему:
В итоге, частота на моей катушке получилась почти 600кГц, так что не удивительно, что ТэДэАшка не запахала...
Пожалуйста Войти или Регистрация, чтобы присоединиться к беседе.
Модераторы: Doc