- Сообщений: 1245
- Спасибо получено: 31
Блок питания видеонаблюдения, какая микросхема?
- Вячеслав
-
Автор темы
- Не в сети
Less
Больше
17 фев 2012 14:19 #6
от Вячеслав
Вячеслав ответил в теме Re: Блок питания видеонаблюдения, какая микросхема?
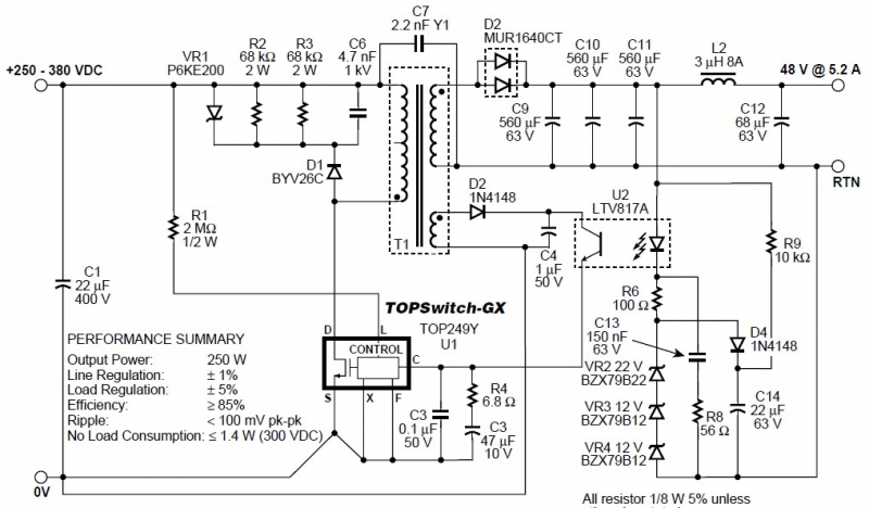
Я вот думаю, плюсом от оптопары ШИМ уменьшает широту импульса, тем самым предотвращая выход в "разнос". В даташите там через сопротивление и стабилитрон ещё подаётся + на оптопару, может стоит добавить? Хотя в начальный момент он, транзистор оптопары, закрыт до появления выходного напряжения.
Пожалуйста Войти или Регистрация, чтобы присоединиться к беседе.
- Вячеслав
-
Автор темы
- Не в сети
Less
Больше
- Сообщений: 1245
- Спасибо получено: 31
18 фев 2012 15:14 #7
от Вячеслав
Вячеслав ответил в теме Re: Блок питания видеонаблюдения, какая микросхема?
Вложения:
Пожалуйста Войти или Регистрация, чтобы присоединиться к беседе.
- STAS
-
- Не в сети
Less
Больше
- Сообщений: 173
- Спасибо получено: 1
18 фев 2012 20:58 - 18 фев 2012 21:06 #8
от STAS
STAS ответил в теме Re: Блок питания видеонаблюдения, какая микросхема?
это схема работает в полумосте? дорогаватый драйвер, а не проще сделать на IR2153
Последнее редактирование: 18 фев 2012 21:06 пользователем STAS.
Пожалуйста Войти или Регистрация, чтобы присоединиться к беседе.
- radioman
-
- Не в сети
19 фев 2012 09:58 - 23 фев 2012 04:43 #9
от radioman
radioman ответил в теме Re: Блок питания видеонаблюдения, какая микросхема?
.
Последнее редактирование: 23 фев 2012 04:43 пользователем radioman.
Пожалуйста Войти или Регистрация, чтобы присоединиться к беседе.
- Вячеслав
-
Автор темы
- Не в сети
Less
Больше
- Сообщений: 1245
- Спасибо получено: 31
19 фев 2012 12:22 #10
от Вячеслав
Вячеслав ответил в теме Re: Блок питания видеонаблюдения, какая микросхема?
ec73, спасибо за подсказку, но я пока не могу найти эти контроллеры в ТО-220 корпусе. Пока не найду, делать не чего.
Пожалуйста Войти или Регистрация, чтобы присоединиться к беседе.
Модераторы: Doc