- Сообщений: 8
- Спасибо получено: 0
Стробоскоп,ИФК-120(проблемы)
- FRUSCIANTE
-
Автор темы
- Не в сети
Less
Больше
19 мая 2007 17:43 #6
от FRUSCIANTE
FRUSCIANTE ответил в теме Стробоскоп,ИФК-120(проблемы)
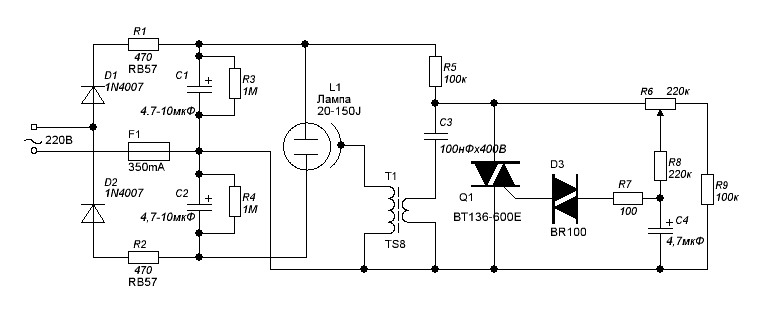
начал делать строб, в котором все детали импортные. Там используется лампа 20-150J, я такую нигде не нашел, а хочу именно ее. Сказано, что схема может давать енергию вспышки 150 - 250 Дж. Мне сказали, что подойдет ИФК-120. Но ее надолго не хватит. Нужна импорртная лампа, только вот какая? 20-150J не могу найти! Какие могут быть у нее аналоги?
Вложения:
Пожалуйста Войти или Регистрация, чтобы присоединиться к беседе.
- Василич
-
Less
Больше
- Спасибо получено: 0
23 мая 2007 22:50 #7
от Василич
Василич ответил в теме Стробоскоп,ИФК-120(проблемы)
Схема глупая, и мертвая. Но вней что-то есть! Я её переделал и всё работает. Если надо пришлю схему.
Пожалуйста Войти или Регистрация, чтобы присоединиться к беседе.
- FRUSCIANTE
-
Автор темы
- Не в сети
Less
Больше
- Сообщений: 8
- Спасибо получено: 0
24 мая 2007 12:28 #8
от FRUSCIANTE
FRUSCIANTE ответил в теме Стробоскоп,ИФК-120(проблемы)
я на ту первую уже забил и сделал вот эту последнюю( image001.jpg). Хорошо работает. Только лампу, которая в схеме, нигде не найти - поставил ИФК-120. Частота вспышек получилась 2,4 - 4 Гц. Входные резисторы по 5 ватт стоят но вскоре заменю их на 10 ватт, так как после 3-х минут работы сильно греются.
Вот бы теперь найти импортную лампу, аналог 20/150J или аналог ифк-120(на крайний случай).
Вот бы теперь найти импортную лампу, аналог 20/150J или аналог ифк-120(на крайний случай).
Пожалуйста Войти или Регистрация, чтобы присоединиться к беседе.
- Василич
-
Less
Больше
- Спасибо получено: 0
27 мая 2007 21:16 #9
от Василич
Василич ответил в теме Стробоскоп,ИФК-120(проблемы)
Подщитай так чтоб лампа работала не на 120ДЖ а на 5Дж для комнаты в 35квм Достаточно даже слишком.
Пожалуйста Войти или Регистрация, чтобы присоединиться к беседе.
- FRUSCIANTE
-
Автор темы
- Не в сети
Less
Больше
- Сообщений: 8
- Спасибо получено: 0
27 мая 2007 22:38 #10
от FRUSCIANTE
FRUSCIANTE ответил в теме Стробоскоп,ИФК-120(проблемы)
ну не знаю...мне этого даже маловато. "Импульсный трансформатор, выбранный для монтажа на этой плате, позволяет использовать лампы на 150 Дж и даже на 250 Дж" - а тот трансформатор, который мне подарили, еще круче, немаленький по размерам, коефициент трансформации - 25. Надо купить лампу на 200 Дж и не парится, только тогда нужно чаще делать перерывы, например пусть работает не 15 минут подряд, а примерно 9 минут(резисторы хоть и по 10-ватт, но тоже не вольфрамовые). ПОДСКАЖИТЕ, КАКАЯ ЖЕ ЛАМПА ПОДОЙДЕТ? И ЕЩЕ: ГДЕ В СХЕМЕ( image001.jpg) ЛУЧШЕ ВТУЛИТЬ КНОПКУ ДЛЯ МАНУАЛЬНОГО УПРАВЛЕНИЯ ВСПЫШКАМИ(ВРУЧНУЮ)? (надо так, чтоб уже кондеры были зяряжены и были готовы отдать заряд моментально)
Пожалуйста Войти или Регистрация, чтобы присоединиться к беседе.
Модераторы: Doc