- Сообщений: 11
- Спасибо получено: 0
Усилитель напряжения
- svetik
-
Автор темы
- Не в сети
Less
Больше
07 мая 2011 09:00 #11
от svetik
svetik ответил в теме Усилитель напряжения
просто он у меня валяется на руках, препод и сказал попробуй его использовать, можно же сделать сначала входной каскад, усилить 2 В до 20?
Пожалуйста Войти или Регистрация, чтобы присоединиться к беседе.
- radioman
-
- Не в сети
07 мая 2011 10:17 #12
от radioman
radioman ответил в теме Усилитель напряжения
Ну раз препод предложил:
[attachment=0:3plwaedc]<!-- ia0 -->sdf.GIF<!-- ia0 -->[/attachment:3plwaedc]
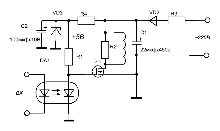
Оптрон представляет собой гальваническую развязку звуковой карты от сетевого напряжения. Полевой транзистор с N-каналом. С1, VD2, R3 выпрямитель сетевого напряжения. R2 и катушка в цепи стока - это ваша нагрузка. С2, VD3, R4 - простейший стабилизатор напряжения питания оптопары. Светодиод оптопары будет светиться только при положительной части меандра. Фотодиодик откроется, и на затворе транзистора появится напряжение. Резко упадет сопротивление сток-исток и в нагрузке появится ток, по форме похожий с менадром. Напряжение будет составлять примерно половину (однополупериодный выпрямитель). Если вместо VD2 установить мост - напряжение на нагрузке будет примерно 300В. Его можно уменьшить и ток ограничить.
Ну вот такой усилитель.
сорри, я в схемке напутал - резистор R1 нужно подключить между общим выводом и катодом фотодиода оптопары, к катоду подключить затвор транзистора, а на анод фотодиода подключить напряжение +5В.
[attachment=0:3plwaedc]<!-- ia0 -->sdf.GIF<!-- ia0 -->[/attachment:3plwaedc]
Оптрон представляет собой гальваническую развязку звуковой карты от сетевого напряжения. Полевой транзистор с N-каналом. С1, VD2, R3 выпрямитель сетевого напряжения. R2 и катушка в цепи стока - это ваша нагрузка. С2, VD3, R4 - простейший стабилизатор напряжения питания оптопары. Светодиод оптопары будет светиться только при положительной части меандра. Фотодиодик откроется, и на затворе транзистора появится напряжение. Резко упадет сопротивление сток-исток и в нагрузке появится ток, по форме похожий с менадром. Напряжение будет составлять примерно половину (однополупериодный выпрямитель). Если вместо VD2 установить мост - напряжение на нагрузке будет примерно 300В. Его можно уменьшить и ток ограничить.
Ну вот такой усилитель.
сорри, я в схемке напутал - резистор R1 нужно подключить между общим выводом и катодом фотодиода оптопары, к катоду подключить затвор транзистора, а на анод фотодиода подключить напряжение +5В.
Вложения:
Пожалуйста Войти или Регистрация, чтобы присоединиться к беседе.
- svetik
-
Автор темы
- Не в сети
Less
Больше
- Сообщений: 11
- Спасибо получено: 0
08 мая 2011 21:32 #13
от svetik
svetik ответил в теме Усилитель напряжения
Спасибо большое за помощь
с праздником!!!
с праздником!!! Пожалуйста Войти или Регистрация, чтобы присоединиться к беседе.
- svetik
-
Автор темы
- Не в сети
Less
Больше
- Сообщений: 11
- Спасибо получено: 0
24 мая 2011 13:18 #14
от svetik
svetik ответил в теме Усилитель напряжения
Пожалуйста Войти или Регистрация, чтобы присоединиться к беседе.
- radioman
-
- Не в сети
24 мая 2011 16:18 #15
от radioman
radioman ответил в теме Усилитель напряжения
Приветствую.
А как изменяться напряжение питания будет - плавно или подключать устройство планируется в сеть 36В?
Если второе - с левой стороны в разрыв R4 добавить потенциометр, либо добавочный резистор, который замыкать переключателем. И чтобы ток нагрузки отсался прежним - придется изменить намоточные данные L1.
Напряжение на выходе моста будет составлять 220*1,41=310В. Ток нагрузки вашей схемы Iмах = 1,5А + 0,02А = 1,52А
Возьмем с запасом 2А. Диоды моста желательно выбирать по максимальному пиковому обратному напряжению и прямому току. Обратное напряжение чем выше, тем лучше. Прямой ток - 2А. Под это дело прекрасно подходят диоды FR201-FR207.
Конденсатор выбиратеся на номинальное напряжение с большим запасом - не менее 400В. На 3000мкф - такого номинала не найдете. Выбирайте С1 - 100-120мкф.
R4 обеспечивает падение напряжения до напряжения стабилизации и ограничение тока параметрического стабилизатора. Зададимся напряжением и током дополнительного источника, исходя из электрических параметров оптопары:
Uист = 5В,
Iист>Iоптопары = 30мА
Тогда резистор R4 = (310-5)/0,03 = 10166Ом. На этом резисторе будет рассеиваться большая мощность, поэтому его мощность составит (305^2)/10166=9Ватт. Можно найти такой резистор, а можно поставить 2 последовательно меньшей мощностью. Стабилитрон с напряжением стабилизации 5 вольт и с рассеиваемой мощностью 5*0,03 = 0,15Вт. Подойдет любой с мощностью 500миллиВатт - напрмер, BZX55C5V1. C2 - номинальным напряжением не менее 10В.
R1 ограничивает максимальный ток оптопары. Как правило, у всех светодиодов прямой ток около 20 мА (точнее см.даташит). поэтому примем Iоптопары=0,02А. Падение напряжения 2-2,5В. Поэтому R1=(5-2)/0.02=150Ом.
НУ вот, что-то где-то типа так
По входу тоже лучше поставить резистор последовательно, чтобы ограничить ток через светодиод.
Эх, забыл про транзистор
Он выбирается по максимальному току и напряжению Сток-Исток.
Этот ток у вас будет равен току нагрузки и напряжению не менее 350-400В.
Предохранитель - конечно нужен. Расчитывается он легко - Imax*1,25. Imax - максимальный потребляемый ток. Ну можете поставить еще терморезистор. Он ограничит максимальный ток при заряде конденсатора после включения в сеть. Чтоб пробки не повылетали
Препод будет рад
А как изменяться напряжение питания будет - плавно или подключать устройство планируется в сеть 36В?
Если второе - с левой стороны в разрыв R4 добавить потенциометр, либо добавочный резистор, который замыкать переключателем. И чтобы ток нагрузки отсался прежним - придется изменить намоточные данные L1.
Напряжение на выходе моста будет составлять 220*1,41=310В. Ток нагрузки вашей схемы Iмах = 1,5А + 0,02А = 1,52А
Возьмем с запасом 2А. Диоды моста желательно выбирать по максимальному пиковому обратному напряжению и прямому току. Обратное напряжение чем выше, тем лучше. Прямой ток - 2А. Под это дело прекрасно подходят диоды FR201-FR207.
Конденсатор выбиратеся на номинальное напряжение с большим запасом - не менее 400В. На 3000мкф - такого номинала не найдете. Выбирайте С1 - 100-120мкф.
R4 обеспечивает падение напряжения до напряжения стабилизации и ограничение тока параметрического стабилизатора. Зададимся напряжением и током дополнительного источника, исходя из электрических параметров оптопары:
Uист = 5В,
Iист>Iоптопары = 30мА
Тогда резистор R4 = (310-5)/0,03 = 10166Ом. На этом резисторе будет рассеиваться большая мощность, поэтому его мощность составит (305^2)/10166=9Ватт. Можно найти такой резистор, а можно поставить 2 последовательно меньшей мощностью. Стабилитрон с напряжением стабилизации 5 вольт и с рассеиваемой мощностью 5*0,03 = 0,15Вт. Подойдет любой с мощностью 500миллиВатт - напрмер, BZX55C5V1. C2 - номинальным напряжением не менее 10В.
R1 ограничивает максимальный ток оптопары. Как правило, у всех светодиодов прямой ток около 20 мА (точнее см.даташит). поэтому примем Iоптопары=0,02А. Падение напряжения 2-2,5В. Поэтому R1=(5-2)/0.02=150Ом.
НУ вот, что-то где-то типа так
По входу тоже лучше поставить резистор последовательно, чтобы ограничить ток через светодиод.
Эх, забыл про транзистор
Этот ток у вас будет равен току нагрузки и напряжению не менее 350-400В.
Предохранитель - конечно нужен. Расчитывается он легко - Imax*1,25. Imax - максимальный потребляемый ток. Ну можете поставить еще терморезистор. Он ограничит максимальный ток при заряде конденсатора после включения в сеть. Чтоб пробки не повылетали
Пожалуйста Войти или Регистрация, чтобы присоединиться к беседе.
Модераторы: Doc