З чого почати?

  • Александр
  • Александр аватар
Больше
29 июнь 2007 22:00 #6 от Александр
Александр ответил в теме З чого почати?
Я тоже начинал с его книги"Юный радиолюбитель'',которую мне подарил сосед.В.Г.Борисов умер 4 мая,не дожив немного до праздника ,Дня Радио.

Пожалуйста Войти или Регистрация, чтобы присоединиться к беседе.

Больше
27 авг 2007 09:24 #7 от GamalM
GamalM ответил в теме З чого почати?
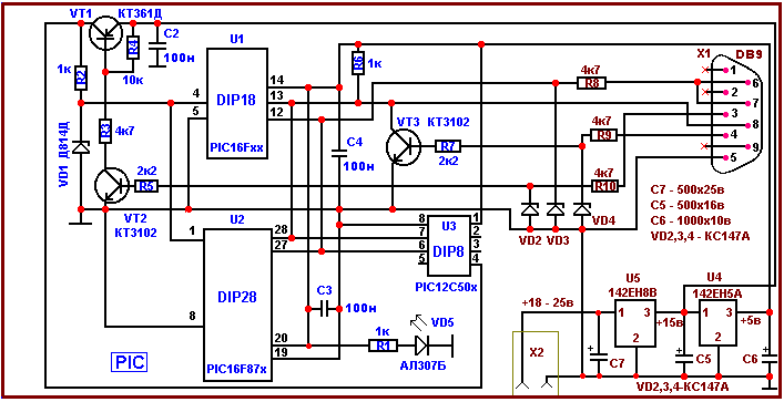
Сделал програматор
но когда включаю в комп RS232 . PonyProg выбывает ошыбку, ета проблема в програматоре, РІСе, или в компе?

Пожалуйста Войти или Регистрация, чтобы присоединиться к беседе.

Модераторы: Doc
Вся информация, предоставленная на данном ресурсе разрешена к ознакомлению детям школьного возраста. Все практическое использование может быть связана с повышенной электрической опасностью и разрешено детям только под присмотром взрослых.