- Сообщений: 3
- Спасибо получено: 0
Помогите, пожалуйста, с прошивкой
- Александр
-
Автор темы
- Не в сети
Less
Больше
05 дек 2013 12:10 #1
от Александр
Александр создал тему: Помогите, пожалуйста, с прошивкой
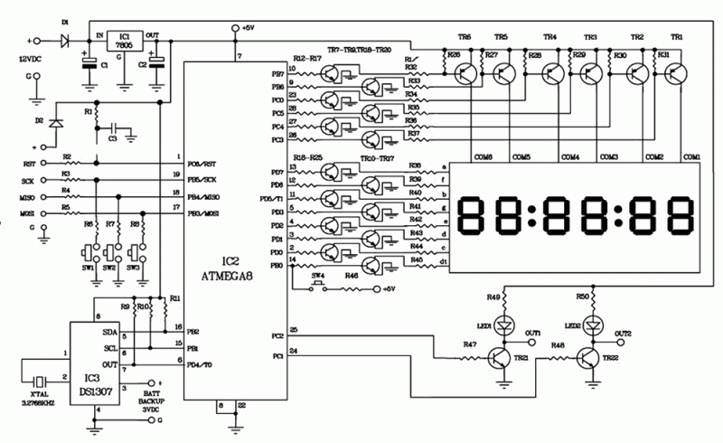
Доброе время суток. Купил однажды набор мастер кит
masterkit.ru/main/set.php?code_id=540500
. Спустя время что-то нехорошее случилось с микроконтроллером Atmega8. Необходимо написать прошивку для данного девайса (за разумную цену). Схему устройства в приложении
Вложения:
Пожалуйста Войти или Регистрация, чтобы присоединиться к беседе.
- Doc
-
- Не в сети
05 дек 2013 12:43 #2
от Doc
Малое знание опасно, впрочем, как и большое....
Doc ответил в теме Помогите, пожалуйста, с прошивкой
напишите в матеркит они вышлют
Малое знание опасно, впрочем, как и большое....
Пожалуйста Войти или Регистрация, чтобы присоединиться к беседе.
- Александр
-
Автор темы
- Не в сети
Less
Больше
- Сообщений: 3
- Спасибо получено: 0
05 дек 2013 13:08 #3
от Александр
Александр ответил в теме Помогите, пожалуйста, с прошивкой
Я обратился в их техподдержку. Мне было отказано и был дан совет обратиться к общественности на форумах, что я и пытаюсь сделать
Пожалуйста Войти или Регистрация, чтобы присоединиться к беседе.
- Doc
-
- Не в сети
05 дек 2013 13:44 #4
от Doc
Малое знание опасно, впрочем, как и большое....
Doc ответил в теме Помогите, пожалуйста, с прошивкой
тогда только вариант искать у кого есть данный набор и снимать прошивку с его атмеги
Малое знание опасно, впрочем, как и большое....
Пожалуйста Войти или Регистрация, чтобы присоединиться к беседе.
- Александр
-
Автор темы
- Не в сети
Less
Больше
- Сообщений: 3
- Спасибо получено: 0
05 дек 2013 13:48 #5
от Александр
Александр ответил в теме Помогите, пожалуйста, с прошивкой
такая же живая микросхема у меня есть, но. обратившись к мастерам радиодела, я получил ответ, что прошивка "закрытая" и слить ее нельзя. Так ли это на самом деле или есть вариант как-то перелить прошивку?
Пожалуйста Войти или Регистрация, чтобы присоединиться к беседе.
Модераторы: Doc