немогй разобратся со схемой

  • tomas111
  • tomas111 аватар Автор темы
Больше
23 авг 2007 04:43 #1 от tomas111
tomas111 создал тему: немогй разобратся со схемой
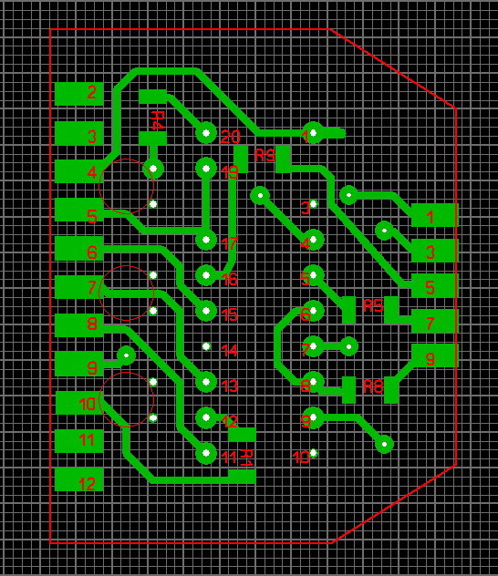
нужно зделтаь схему, схема двухсторонная.
но непойму где одна сторона а где другая ....
схему тут - h ttp://msevm.com/main/prog/lpt/proglpt.lay (Sprint Layout 3.0) (22,0 кб)

на скриншотах правильно разделил стороны ???

Пожалуйста Войти или Регистрация, чтобы присоединиться к беседе.

Больше
23 авг 2007 06:59 #2 от qqq
Чего то у тебя не то с нумерацией ножек у микросхемы, если у тебя это две стороны.
На обоих картинках получается, что микросхема с обратной стороны.
Если на микросхему смотреть сверху и ключ расположить слева, то внизу слева будет первая нога микросхемы и далее по кругу.

Пожалуйста Войти или Регистрация, чтобы присоединиться к беседе.

  • Виталец
  • Виталец аватар
Больше
23 авг 2007 20:10 #3 от Виталец
Виталец ответил в теме немогй разобратся со схемой
Это из ссылки которую я вам дал? На ваших скриншотах, надо зазеркалить один из слоёв, думаю синий, но всёж сравните со схемой и с разъёмом LPT.

Пожалуйста Войти или Регистрация, чтобы присоединиться к беседе.

Больше
24 авг 2007 12:09 #4 от Виталий
Виталий ответил в теме немогй разобратся со схемой
Если принять синюю печатку за нижнюю, тады надо зелёную печатку отзеркалить снизу вввех, то есть относительно горизонтальной оси.

Пожалуйста Войти или Регистрация, чтобы присоединиться к беседе.

  • tomas111
  • tomas111 аватар Автор темы
Больше
24 авг 2007 14:27 #5 от tomas111
tomas111 ответил в теме немогй разобратся со схемой
в обшем надо пробывать .... :)

Пожалуйста Войти или Регистрация, чтобы присоединиться к беседе.

Модераторы: Doc
Вся информация, предоставленная на данном ресурсе разрешена к ознакомлению детям школьного возраста. Все практическое использование может быть связана с повышенной электрической опасностью и разрешено детям только под присмотром взрослых.