Подключение телефона SGH-R200 к компьютеру

  • maxi
  • maxi аватар Автор темы
Больше
19 янв 2006 14:40 #1 от maxi
Добрый день всем!!!
Я совсем недавно столкнулся с проблемой подключения телефона к компьютеру. Мне необходимо его перепрошить. Потратил очень много времени и сил для этого. В Интернете нашел много всяких схем интерфейсов дата кабелей, перепробовал почти все варианты схем, но у меня так ничего не получилось. Хочу вкратце описать, что я делал, и, может быть, именно Вы найдете мою ошибку...
Приступим!
Первым делом я нашел распиновку выводов телефона и СОМ порта:
raspinovka.gif


Затем я собрал схему на транзисторах:
data-cable1.gif
Правда, питал схему не от СОМ порта, а от USB 5В. Работать она не захотела…
Затем собрал другой вариант схемы:
data-cable2.gif"
С этим вариантом у меня что-то начало получаться, питал схему так же от USB. В этот раз программа выдала ошибку записи в СОМ порт.

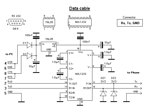
И вот третий вариант схемы data-cable3.gif, которую я собрал на той же микросхеме, но она отличается от предыдущего варианта:


Но, она так же выдавала ошибку записи в СОМ порт… я уже не знаю, что и делать. Программу использовал ToolBox5. Посоветуйте мне что-нибудь, или ссылкой какой-нибудь… Заранее благодарен.
Maxi.

Пожалуйста Войти или Регистрация, чтобы присоединиться к беседе.

  • tomas111
  • tomas111 аватар
Больше
17 авг 2006 18:36 #2 от tomas111
тебе надо на www.sgh.ru :)

Пожалуйста Войти или Регистрация, чтобы присоединиться к беседе.

  • GVP3000
  • GVP3000 аватар
Больше
27 авг 2006 19:10 #3 от GVP3000
В схеме №2 у тебя ошибка при подключению MAX232 к COM порту контакты разъёма DB-9 6,4,1 соеденяются вместе и не куда более не припаиваются аналогично контакты 7 и 8, питание подается от отдельного источника питания +5В.
Не знаю от куда у тебя взялись стабилитроны 3,3В они там совсем не к чему так как MAX232 и так уже по выходам выдает ТТL сигналы а ты этими стабилитронами не даёшь схеме правильно функционировать у тебя все высокие уровни срезаны.
А на счет прошивки не чего не посоветую из порог лучше наверно фирменной.

Пожалуйста Войти или Регистрация, чтобы присоединиться к беседе.

  • GVP3000
  • GVP3000 аватар
Больше
27 авг 2006 19:22 #4 от GVP3000
Вложения:

Пожалуйста Войти или Регистрация, чтобы присоединиться к беседе.

Модераторы: Doc
Вся информация, предоставленная на данном ресурсе разрешена к ознакомлению детям школьного возраста. Все практическое использование может быть связана с повышенной электрической опасностью и разрешено детям только под присмотром взрослых.