ищу схему десульфатирующего зарядного для автомобильных акб

Больше
02 июль 2013 13:38 - 02 июль 2013 22:07 #1 от василь
ищу схему десульфатирующего зарядного для автомобильных акб
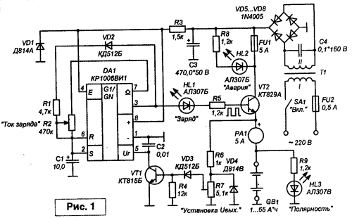
желательно типа схемы №2 или чето на 555
www.komitart.ru/myhend/94-vosstanovlenie...dnye-ustroystva.html
Вложения:
Последнее редактирование: 02 июль 2013 22:07 пользователем василь.

Пожалуйста Войти или Регистрация, чтобы присоединиться к беседе.

  • Павел
  • Павел аватар
Больше
05 июль 2013 17:13 #2 от Павел
Схемы, предложенные вами уже обладают такими свойствами. Но востановление идёт по другому принципу. Можно конечно добавить пару транзисторов, что-бы в паузах между импульсами зарядки шёл разряд. Но думаю не стоит.

Пожалуйста Войти или Регистрация, чтобы присоединиться к беседе.

Больше
05 июль 2013 20:03 #3 от василь
да я ищю похожие на эту схемы, по простоте и функциональности может кто выкинет какие ссылки, гдето слишал что есть хорошое десульфатирующее зарядное на ЛА3 но не че немогу найти. Или че интересное на 555 и может кто знает можно ли в данной схеме заменить кр1008ви1 на NE555 ?????

Пожалуйста Войти или Регистрация, чтобы присоединиться к беседе.

  • Павел
  • Павел аватар
Больше
05 июль 2013 23:52 #4 от Павел
кр1008ви1 аналог NE555 . Так что смело меняй. Генератор с регулируемой скважносью можно собрать хоть на КА155ЛА3, хоть на транзисторах.

Пожалуйста Войти или Регистрация, чтобы присоединиться к беседе.

Больше
06 июль 2013 10:17 - 06 июль 2013 10:19 #5 от VLADER
Последнее редактирование: 06 июль 2013 10:19 пользователем VLADER. Причина: недописал

Пожалуйста Войти или Регистрация, чтобы присоединиться к беседе.

Модераторы: Doc
Вся информация, предоставленная на данном ресурсе разрешена к ознакомлению детям школьного возраста. Все практическое использование может быть связана с повышенной электрической опасностью и разрешено детям только под присмотром взрослых.