- Сообщений: 1245
- Спасибо получено: 31
Глубинный металлоискатель (металлодетектор)... возможен ли?
- Вячеслав
-
- Не в сети
Less
Больше
07 сен 2011 19:41 #61
от Вячеслав
Вячеслав ответил в теме Глубинный металлоискатель (металлодетектор)... возможен ли?
А сразу прикрепить, нельзя?
Пожалуйста Войти или Регистрация, чтобы присоединиться к беседе.
- Сергей
-
- Не в сети
Less
Больше
- Сообщений: 20
- Спасибо получено: 0
07 сен 2011 19:49 #62
от Сергей
Сергей ответил в теме Глубинный металлоискатель (металлодетектор)... возможен ли?
Смотрите персональную страницу автора. Расписано более чем подробно
mao-sin.nm.ru/elektro/mi1.htm
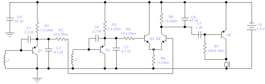
А схему сюда подкину. Это на германиевых в смесителе Q3, Q4. Есть также на кремниевых
Q1, Q2, Q5 - КТ315, 3102 или другие
Катушка L2 - от ПЧ-контура китайского приемника
L1 - около 50 витков
mao-sin.nm.ru/elektro/mi1.htm
А схему сюда подкину. Это на германиевых в смесителе Q3, Q4. Есть также на кремниевых
Q1, Q2, Q5 - КТ315, 3102 или другие
Катушка L2 - от ПЧ-контура китайского приемника
L1 - около 50 витков
Вложения:
Пожалуйста Войти или Регистрация, чтобы присоединиться к беседе.
- Rrenovatio
-
Автор темы
- Не в сети
Less
Больше
- Сообщений: 2505
- Спасибо получено: 78
11 сен 2011 07:41 #63
от Rrenovatio
Rrenovatio ответил в теме Глубинный металлоискатель (металлодетектор)... возможен ли?
интересная схемка, сам собирал?
как себя ведёт при снижении питания (разрядка батареи?)
слышимость в телефонах достаточна? или можно поставить усилитель!
есть ли помеха при касании травы и др.?
как себя ведёт при снижении питания (разрядка батареи?)
слышимость в телефонах достаточна? или можно поставить усилитель!
есть ли помеха при касании травы и др.?
Пожалуйста Войти или Регистрация, чтобы присоединиться к беседе.
- Сергей
-
- Не в сети
Less
Больше
- Сообщений: 20
- Спасибо получено: 0
12 сен 2011 06:02 #64
от Сергей
Сергей ответил в теме Глубинный металлоискатель (металлодетектор)... возможен ли?
Собирал. После сборки сразу заработал, подстроил только катушку L2.
Ток маленький, во время работы даже не стыкался с этим(снижение напряжения). Использую наибольшую батерейку.
Тут больше надо обратить внимание на конденсаторы C1,C2,C3,C4, они должны быть с наименьшим ТКЕ, даже с отрицательными, чтобы уравновесить положительний коэффициент катушки, а то частота немного плывет, по крайней мере в первые минуты работы.
Слышимость достаточна впринципе, котушка подстраивается по максимальной громкости... Усилитель не ставил, хотя думаю можно.
На траву, землю помех практически нет, катушка заэкранирована.
Ток маленький, во время работы даже не стыкался с этим(снижение напряжения). Использую наибольшую батерейку.
Тут больше надо обратить внимание на конденсаторы C1,C2,C3,C4, они должны быть с наименьшим ТКЕ, даже с отрицательными, чтобы уравновесить положительний коэффициент катушки, а то частота немного плывет, по крайней мере в первые минуты работы.
Слышимость достаточна впринципе, котушка подстраивается по максимальной громкости... Усилитель не ставил, хотя думаю можно.
На траву, землю помех практически нет, катушка заэкранирована.
Пожалуйста Войти или Регистрация, чтобы присоединиться к беседе.
- Сергей
-
- Не в сети
Less
Больше
- Сообщений: 20
- Спасибо получено: 0
12 сен 2011 06:43 #65
от Сергей
Сергей ответил в теме Глубинный металлоискатель (металлодетектор)... возможен ли?
Схема еще есть в журнале Радио 11,2008, тут на сайте.
Чувствительность не хуже, чем у метталлоискателя на логике(в первом посте), это когда питание меньше в 6 раз.
и кажется схема даже немножко сырая, и есть варианты ее доработки...
Вообщем чего я добивался - (катушка диаметром 14 см) - монета диаметром 30мм, толщина 2,5мм - уверенно на 10см от катушки (только где их найти), отопительная батарея старая 60-70см. В обнаруживаемности также выделяются консервные и прочие банки - ок.30см
Чувствительность не хуже, чем у метталлоискателя на логике(в первом посте), это когда питание меньше в 6 раз.
и кажется схема даже немножко сырая, и есть варианты ее доработки...
Вообщем чего я добивался - (катушка диаметром 14 см) - монета диаметром 30мм, толщина 2,5мм - уверенно на 10см от катушки (только где их найти), отопительная батарея старая 60-70см. В обнаруживаемности также выделяются консервные и прочие банки - ок.30см
Пожалуйста Войти или Регистрация, чтобы присоединиться к беседе.
Модераторы: Doc