"Чистая синусоида"

Больше
22 фев 2011 09:37 #171 от Rrenovatio
Rrenovatio ответил в теме "Чистая синусоида"
Даааа .... 1200 Евро - это не только жаба .... это почти автомобиль... :shock:
xcom14 дружище я думаю что всё же можно найти что попроще...
тема актуальна... глядишь кто что и подбросит!!! :P
да и smoker глядишь что придумает... у него голова на месте...
сделает комп и придумает!!! :ugeek:
зима хоть может и закончится но тема останется... да и потом следующая зима будет...
smoker - кстати чо с компом? :think:
да выложу как это всё сморится в собранном виде...
Вложения:

Пожалуйста Войти или Регистрация, чтобы присоединиться к беседе.

Больше
22 фев 2011 18:26 #172 от Smoker
Smoker ответил в теме "Чистая синусоида"
Да перед выборами в РБ что-то засунули в комп, обнаружил однажды полный скан каталогов и включенное удаленное управление компом. И за два дня до выборов и-нет у меня начал отключаться через 2-3 минуты после включения. Антивирусы ничего не находили, даже параноик Symantec . После длительных и упорных проб и ошибок - уложил систему окончательно и бесповоротно. А восстановить - руки не доходят. Мозилла работает и ладно :)

Пожалуйста Войти или Регистрация, чтобы присоединиться к беседе.

Больше
22 фев 2011 20:12 #173 от Юрий
Юрий ответил в теме "Чистая синусоида"
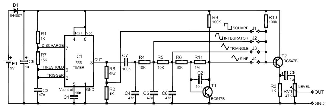
Не знаю. Кидал эту схему или нет, но вот вариант:
Вложения:

Пожалуйста Войти или Регистрация, чтобы присоединиться к беседе.

Больше
24 фев 2011 08:59 - 25 фев 2011 12:15 #174 от Rrenovatio
Rrenovatio ответил в теме "Чистая синусоида"
smoker - вали систему с полным форматированием...
и сам... слышишь САМ установи новую винду... не доверяя никому...
установщики сейчас сами всякую хрень суют...
поставь Windows XP SP3 Game Edition 2010 Русская версия 1.1.1 RC3
не пожалеешь... маленькая и шустрая... :dance:
автор молодец... а самое главное что чистая... выброшен мусор всякий!
на ней уже давно... работает на Ура! :violin:
а антивирусы ничего и не найдут... при удалённом подключении... подключаются через
открытые порта... точнее через 80... и выключить нельзя иначе интернет пропадёт вообще...
это лазейка для всяких там спец служб и для хака.... через удалёнку... спасёт только
файрвол!!! он следит за портами... и если кто через них пытается пролезть сообщает
о внешних атаках! :!:
Последнее редактирование: 25 фев 2011 12:15 пользователем Rrenovatio.

Пожалуйста Войти или Регистрация, чтобы присоединиться к беседе.

Больше
25 фев 2011 12:08 #175 от Rrenovatio
Rrenovatio ответил в теме "Чистая синусоида"
game-edition.ru/obsuzhdenie-sbor ... a-111-rc3/
smoker - здесь...
xcom14 дружище эта схемка уже была... это просто генератор... но что с него выйдет...???
я думаю что тот же меандр... в конце произойдёт чудо и вместо синуса получим меандр...
я уже даже надежду стал терять что есть преобразователи с чистой синусоидой...
неужели это не возможно!!! а тебе нужен ещё и МОЩНЫЙ киловатта на 2 хотя бы...

Пожалуйста Войти или Регистрация, чтобы присоединиться к беседе.

Модераторы: Doc
Вся информация, предоставленная на данном ресурсе разрешена к ознакомлению детям школьного возраста. Все практическое использование может быть связана с повышенной электрической опасностью и разрешено детям только под присмотром взрослых.