Печатная плата
- Doc
-
- Не в сети
Less
Больше
17 фев 2011 08:17 #6
от Doc
Малое знание опасно, впрочем, как и большое....
Doc ответил в теме Печатная плата
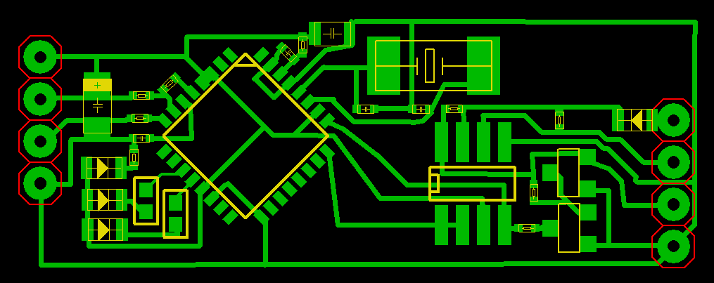
Вот наяваял на скорую руку
Малое знание опасно, впрочем, как и большое....
Вложения:
Пожалуйста Войти или Регистрация, чтобы присоединиться к беседе.
- Ярослав
-
- Не в сети
17 фев 2011 10:43 #7
от Ярослав
Ярослав ответил в теме Печатная плата
размер же нужно сказать.
Пожалуйста Войти или Регистрация, чтобы присоединиться к беседе.
- Doc
-
- Не в сети
17 фев 2011 10:55 #8
от Doc
Малое знание опасно, впрочем, как и большое....
Doc ответил в теме Печатная плата
все в файле lay
программа для просмотра и печате в правельном маштабе
www.radio-portal.ru/index.php/files/cate...=107%3Asprint-layout
программа для просмотра и печате в правельном маштабе
www.radio-portal.ru/index.php/files/cate...=107%3Asprint-layout
Малое знание опасно, впрочем, как и большое....
Пожалуйста Войти или Регистрация, чтобы присоединиться к беседе.
- Alex
-
Автор темы
- Не в сети
Less
Больше
- Сообщений: 8
- Спасибо получено: 0
17 фев 2011 13:40 #9
от Alex
Alex ответил в теме Печатная плата
Doc,
Спасибо большое
ещё вопрос что бы перевести в нужный размер нада в программе выставить размер и всё?
размер 68х17 мм
вот ещё нашёл
печатную плату но только на картинке(
и расположение на плате может кому понадобится
Спасибо большое
ещё вопрос что бы перевести в нужный размер нада в программе выставить размер и всё?
размер 68х17 мм
вот ещё нашёл
печатную плату но только на картинке(
и расположение на плате может кому понадобится
Вложения:
Пожалуйста Войти или Регистрация, чтобы присоединиться к беседе.
- Ярослав
-
- Не в сети
17 фев 2011 16:24 #10
от Ярослав
Знать бы, что это за схема. Походу полсхемы это usb-rs232 преобразователь, да?
Ярослав ответил в теме Печатная плата
A1ex96 пишет: кому понадобится
Знать бы, что это за схема. Походу полсхемы это usb-rs232 преобразователь, да?
Пожалуйста Войти или Регистрация, чтобы присоединиться к беседе.
Модераторы: Doc