Обогрев

Способ 1

Устройство предназначено для питания бытовых потребителей переменным током. Номинальное напряжение 220 Б, мощность потребления 1 кВт. Применение других элементов позволяет использовать устройство для питания более мощных потребителей.
Устройство, собранное по предлагаемой схеме, просто вставляется в розетку и от него питается нагрузка. Бея электропроводка остается нетронутой. Заземление не нужно. Счетчик при этом учитывает примерно четверть потребленной электроэнергии.
Теоретические основы Работа устройства основана на том, что нагрузка питается не непосредственно от сети переменного тока, а от конденсатора, заряд которого соответствует синусоиде сетевого напряжения, но сам процесс заряда происходит импульсами высокой частоты. Ток, потребляемый устройством из электрической сети, представляет собой импульсы высокой частоты. Счетчики электроэнергии, в том числе электронные, содержат входной индукционный преобразователь, который имеет низкую чувствительность к токам высокой частоты. Поэтому энергопотребление в виде импульсов учитывается счетчиком с большой отрицательной погрешностью.
Принщтиальная схема устройства
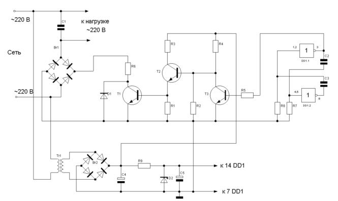
Схема устройства приведена на рис.1.
Основными элементами являются силовой выпрямитель Бг1, конденсатор С1 и транзисторный ключ Т1. Конденсатор С1 включен последовательно в цепь питания выпрямителя Бг1, поэтому в моменты времени, когда Бг1 нагружен на открытый транзистор Т1, заряжается до мгновенной величины сетевого напряжения, соответствующей данному моменту времени.
Заряд производится импульсами с частотой 2 кГц. Напряжение на С1, а также на подключенной параллельно ему нагрузке по форме близко к синусоидальному с действующим значением 220 Б. Для ограничения импульсного тока через транзистор Т1 во время заряда конденсатора, служит резистор Е.6, включенный последовательно с ключевым каскадом.
На логических элементах DD1, DD2 собран задающий генератор. Он формирует импульсы частотой 2 кГц амплитудой 5В. Частота сигнала на выходе генератора и скважность импульсов определяются параметрами времязадающих цепей C2-R7 и СЗ-Е.8. Эти параметры могут подбираться при настройке для обеспечения наибольшей погрешности учета электроэнергии. На транзисторах Т2 и ТЗ построен формирователь импульсов, предназначенный для управления мощным ключевым транзистором Т1. Формирователь рассчитан таким образом, чтобы Т1 в открытом состоянии входил в режим насыщения и за счет этого на нем рассеивалась меньшая мощность. Естественно, Т1 также должен полностью закрываться.
Трансформатор Trl, выпрямитель Бг2 и следующие за ними элементы представляют собой источник питания низковольтной части схемы. Этот источник обеспечивает питанием 36В формирователь импульсов и 5В для питания микросхемы генератора.
Детали устройства
Микросхема: DD1, DD2 - К155 ЛАЗ.
Диоды: Brl - Д232А; Бг2 - Д242Б; D1 - Д226Б.
Стабилитрон: D2 -КС156А.
Транзисторы: Т1 — КТ848А, Т2 — КТ815В, ТЗ — КТ315. Т1 и Т2 устанавливаются на радиаторе площадью не менее 150 см^ . Транзисторы устанавливаются на изолирующий прокладках.
Конденсаторы электролитические: С4 - 1000 мкФ х 50Б; С5 - 1000 мкФ х 16В;
Конденсаторы высокочастотные: С1- 1мкФ х 400В; С2, СЗ — 0.1 мкФ (низковольтные).
Резисторы: El, E2 - 27 кОм; ЕЗ - 56 Ом; Е4 - 3 кОм; Е5 -22 кОм; Е6 - 10 Ом; Е7, Е8 - 1.5 кОм; Е9 - 560 Ом. Резисторы ЕЗ, Е6 -проволочные мощностью не менее 10 Вт, Е9 - типаМЛТ-2, остальные резисторы — МЛТ-0.25.
Трансформатор Trl — любой маломощный 220/36 В.
Наладка
При наладке схемы соблюдайте осторожность! Помните, что низковольтная часть схемы не имеет гальванической развязки от электрической сети! Не рекомендуется в качестве радиатора для транзисторов использовать металлический корпус устройства. Применение плавких предохранителей — обязательно!
Вначале проверяют отдельно от схемы низковольтный блок питания. Он должен обеспечивать ток не менее 2 А на выходе 36 В, а также 5 В для питания маломощного генератора.
Затем налаживают генератор, отключив силовую часть схемы от электросети. Генератор должен формировать импульсы амплитудой 5 В и частотой около 2 кГц. Скважность импульсов приблизительно 1/1. При необходимости для этого подбирают конденсаторы С2, СЗ или резисторы Е7, Е8.
Формирователь импульсов на транзисторах Т2 и ТЗ, если правильно собран, обычно наладки не требует. Но желательно убедиться, что он способен обеспечить импульсный ток базы транзистора Т1 на уровне 1.5 — 2 А. Если такое значение тока не обеспечить, транзистор Т1 не будет в открытом состоянии входить в режим насыщения и сгорит за несколько секунд. Для проверки этого режима можно при отключенной силовой части схемы и отключенной базе транзистора Т1, вместо резистора ЕЛ включить шунт сопротивлением в несколько Ом. Импульсное напряжение на шунте при включенном генераторе регистрируют осциллографом и пересчитывают на значение тока. При необходимости подбирают сопротивления резисторов Е2, ЕЗ и Е4.
Следующей стадией является проверка силовой части. Для этого восстанавливают все соединения в схеме. Конденсатор С1 временно отключают, а в качестве нагрузки используют потребитель малой мощности, например лампу накаливания мощностью до 100 Вт. При включении устройства в электрическую сеть действующее значение напряжения на нагрузке должно быть на уровне Ю0 — 130 В. Осциллограммы напряжения на нагрузке и на резисторе Е6 должны показать, что питание её производится импульсами с частотой, задаваемой генератором. На нагрузке серия импульсов будет модулирована синусоидой сетевого напряжения, а на резисторе Е.6 -пульсирующим выпрямленным напряжением.
сли всё исправно, подключают конденсатор С1, только вначале емкость его принимают в несколько раз меньше номинальной (например 0.1 мкФ). Действующее напряжение на нагрузке заметно возрастает и при последующем увеличении емкости С1 достигает 220 В. При этом очень важно внимательно следить за температурой транзистора Т1. Если возникает повышенный нагрев при использовании маломощной нагрузки, это свидетельствует о том, что Т1 либо не входит в режим насыщения в открытом состоянии, либо полностью не закрывается. Б этом случае следует вернуться к настройке формирователя импульсов. Эксперименты показывают, что при питании нагрузки мощностью 100 Вт без конденсатора С1, транзистор Т1 в течение длительного времени не нагревается даже без радиатора.
Б заключении подключается номинальная нагрузка и подбирается емкость С1 такая, чтобы обеспечить питание нагрузки напряжением 220 Б. Емкость С1 следует подбирать осторожно, начиная с малых значений, так как увеличение емкости резко увеличивает импульсный ток через транзистор Т"1. Об амплитуде импульсов тока через Т1 можно судить, подключив осциллограф параллельно резистору Е.6. Импульсный ток должен быть не более допустимого для выбранного транзистора (20 А для КТ848А). Б случае необходимости его ограничивают, увеличивая сопротивление Е.6, но лучше остановиться на меньшем значении емкости С1.
При указанных деталях устройство рассчитано на нагрузку 1 кВт. Применяя другие элементы силового выпрямителя и транзисторный ключ соответствующей мощности, можно питать и более мощные потребители.
Обращаем Баше внимание на то, что при отключенной нагрузке устройство потребляет из сети довольно большую мощность, которая учитывается счетчиком. Поэтому рекомендуется всегда нагружать устройство номинальной нагрузкой, а также отключать при снятии нагрузки

 

Способ 2

предназначен для питания бытовых потребителей, которые могут работать как на переменном, так и на постоянном токе. Это например электроплиты, камины, водонагревательные устройства, освещение и т. п. Главное, чтобы в этих устройствах не было электродвигателей, трансформаторов и других элементов, рассчитанных на переменный ток.
Устройство, собранное по предлагаемой схеме, просто вставляется в розетку и от него питается нагрузка. Вся электропроводка остается нетронутой. Заземление не нужно. Счетчик при этом учитывает примерно четверть потребленной электроэнергии.
Теоретические основы Работа устройства основана на том, что нагрузка питается не непосредственно от сети переменного тока, а от конденсатора, который постоянно заряжен. Естественно, питание нагрузки будет осуществляться постоянным током. Энергия, отданная конденсатором в нагрузку, восполняется через выпрямитель, но заряжается конденсатор не постоянным током, а прерывистым с высокой частотой. Счетчики электроэнергии, в том числе электронные, содержат входной индукционный преобразователь, который имеет низкую чувствительность к токам высокой частоты. Поэтому энергопотребление в виде импульсов учитывается счетчиком с большой отрицательной погрешностью.
Принщтиальная схема устройства
Схема устройства приведена на рис.1.
Основными элементами являются силовой выпрямитель Brl, конденсатор С1 и транзисторный ключ Т"1. Конденсатор С1 заряжается от выпрямителя Brl через ключ Т1 импульсами с частотой 2 кГц. Напряжение на С1, а также на подключенной параллельно ему нагрузке близко к постоянному. Для ограничения импульсного тока через транзистор Т1 служит резистор Е.6, включенный последовательно с выпрямителем.
На логических элементах DD1, DD2 собран задающий генератор. Он формирует импульсы частотой 2 кГц амплитудой 5В. Частота сигнала на выходе генератора и скважность импульсов определяются параметрами времязадающих цепей C2-R7 и СЗ-Е.8. Эти параметры могут подбираться при настройке для обеспечения наибольшей погрешности учета электроэнергии. На транзисторах Т2 и ТЗ построен формирователь импульсов, предназначенный для управления мощным ключевым транзистором Т1. Формирователь рассчитан таким образом, чтобы Т1 в открытом состоянии входил в режим насыщения и за счет этого на нем рассеивалась меньшая мощность. Естественно, Т1 также должен полностью закрываться.
Трансформатор Trl, выпрямитель Вг2 и следующие за ними элементы представляют собой источник питания низковольтной части схемы. Этот источник обеспечивает питанием 36В формирователь импульсов и 5В для питания микросхемы генератора.
Детали устройства
Микросхема: DD1, DD2 - К155 ЛАЗ.
Диоды: Brl - Д232А; Бг2 - Д242Б; D1 - Д226Б.
Стабилитрон: D2 -КС156А.
Транзисторы: Т1 — КТ848А, Т2 — КТ815В, ТЗ — КТ315. Т1 и Т2 устанавливаются на радиаторе площадью не менее 150 см^ . Транзисторы устанавливаются на изолирующий прокладках.
Конденсаторы электролитические: С1- 10 мкФ х 400Б; С4 - 1000 мкФ х 50Б; С5 - 1000 мкФ * 16В;
Конденсаторы высокочастотные: С2, СЗ — 0.1 мкФ.
Резисторы: El, E2 - 27 кОм; ЕЗ - 56 Ом; Е4 - 3 кОм; Е5 -22 кОм; Е6 - 10 Ом; Е7, Е8 - 1.5 кОм; Е9 - 560 Ом. Резисторы ЕЗ, Е6 -проволочные мощностью не менее 10 Вт, Е9 - типаМЛТ-2, остальные резисторы — МЛТ-0.25.
Трансформатор Trl — любой маломощный 220/36 В.
Наладка При наладке схемы соблюдайте осторожность! Помните, что низковольтная часть схемы не имеет гальванической развязки от электрической сети! Не рекомендуется в качестве радиатора для транзисторов использовать металлический корпус устройства. Применение плавких предохранителей — обязательно!
Вначале проверяют отдельно от схемы низковольтный блок питания. Он должен обеспечивать ток не менее 2 А на выходе 36 В, а также 5 В для питания маломощного генератора.
Затем налаживают генератор, отключив силовую часть схемы от электросети (для этого можно временно отсоединить резистор Е6). Генератор должен формировать импульсы амплитудой 5 В и частотой около 2 кГц. Скважность импульсов приблизительно 1/1. При необходимости для этого подбирают конденсаторы С2, СЗ или резисторы Е7, Е8.
Формирователь импульсов на транзисторах Т2 и ТЗ, если правильно собран, обычно наладки не требует. Но желательно убедиться, что он способен обеспечить импульсный ток базы транзистора Т1 на уровне 1.5 — 2 А. Если такое значение тока не обеспечить, транзистор Т1 не будет в открытом состоянии входить в режим насыщения и сгорит за несколько секунд. Для проверки этого режима можно при отключенной силовой части схемы и отключенной базе транзистора Т1, вместо резистора ЕЛ включить шунт сопротивлением в несколько Ом. Импульсное напряжение на шунте при включенном генераторе регистрируют осциллографом и пересчитывают на значение тока. При необходимости подбирают сопротивления резисторов Е2, ЕЗ и Е4.
Следующей стадией является проверка силовой части. Для этого восстанавливают все соединения в схеме. Конденсатор С1 временно отключают, а в качестве нагрузки используют потребитель малой мощности, например лампу накаливания мощностью до 100 Вт. При включении устройства в электрическую сеть действующее значение напряжения на нагрузке должно быть на уровне Ю0 — 130 В. Осциллограммы напряжения на нагрузке и на резисторе Е.6 должны показать, что питание её производится импульсами с частотой, задаваемой генератором.
Если всё исправно, подключают конденсатор С1, только вначале емкость его принимают в несколько раз меньше номинальной (например 0.1 мкФ). Действующее напряжение на нагрузке заметно возрастает и при последующем увеличении емкости С1 достигает 310 Б. При этом очень важно внимательно следить за температурой транзистора Т1. Если возникает повышенный нагрев при использовании маломощной нагрузки, это свидетельствует о том, что Т1 либо не входит в режим насыщения в открытом состоянии, либо полностью не закрывается. Б этом случае следует вернуться к настройке формирователя импульсов. Эксперименты показывают, что при питании нагрузки мощностью 100 Бт без конденсатора С1, транзистор Т1 в течение длительного времени не нагревается даже без радиатора.
Б заключении подключается номинальная нагрузка и подбирается емкость С1 такая, чтобы обеспечить питание нагрузки постоянным напряжением 220 Б. Емкость С1 следует подбирать осторожно, начиная с малых значений, так как увеличение емкости приводит к увеличению выходного напряжения (до 310 Б, что может вывести из строя нагрузку), а также резко увеличивает импульсный ток через транзистор Т1. Об амплитуде импульсов тока через Т1 можно судить, подключив осциллограф параллельно резистору Е.6. Импульсный ток должен быть не более допустимого для выбранного транзистора (20 А для КТ848А). Б случае необходимости его ограничивают, увеличивая сопротивление Е.6, но лучше остановиться на меньшем значении емкости С1.
При указанных деталях устройство рассчитано на нагрузку 1 кВт. Применяя другие элементы силового выпрямителя и транзисторный ключ соответствующей мощности, можно питать и более мощные потребители.
Обращаем Баше внимание на то, что при изменении нагрузки, напряжение на ней также будет существенно изменяться. Поэтому устройство целесообразно настроить и использовать постоянно с одним и тем же потребителем. Этот недостаток в определенных случаях может оказаться достоинством. Например, изменяя емкость С1 можно в широких пределах регулировать мощность нагревательных приборов.

 

 

Вся информация, предоставленная на данном ресурсе разрешена к ознакомлению детям школьного возраста. Все практическое использование может быть связана с повышенной электрической опасностью и разрешено детям только под присмотром взрослых.