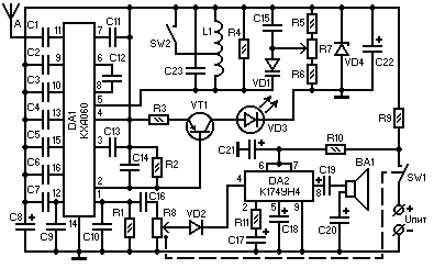
УКВ ЧМ приемник на КХА060

Микросхема КХА060 является аналогом сборки КХА058, содержит двойной балансный смеситель и схему АПЧГ, что позволяет собрать на ее основе простейший УКВ ЧМ приемник на два диапазона - 66-73 МГц и 98-107 МГц.



С1 - 47 пф
С2, С9, С10, С12 - 3н3
С3, С11 - 180 пф
С4, С14, С16 - 0,1 мкф
С5, С15 - 330 пф
С6 - 220 пф
С7, С13 - 10н
С8 - 47,0 х 6,3 В
С17, С18, С21, С22 - 20,0 х 6,3 В
С19, С20 - 100,0 х 6,3 В
C23 - 18 пф
R1 - 30 кОм
R2 - 180 кОм
R3 - 220 кОм
R4 - 47 кОм
R5, R6 - 2 кОм
R7 - 100 кОм
R8 - 10 кОм
при Uпит = 6 В:
R9 - 220 Ом
R10 - 0 Ом
R11 - 350 Ом

при Uпит = 9 В:
R9 - 510 Ом
R10 - 680 Ом
R11 - 360 Ом
 
VD1 - КВ102А
VD2 - КД521Г
VD3 - АЛ307БМ
VD4 - КС133Г
VT1 - КТ3107А
BA1 - R = 4...20 Ом
SW1 - "Вкл. пит."
SW2 - "Диапазон"
L1 - 5 витков диам. 6 мм; провод ПЭВ-1 0,6; отвод от 2-го витка
Обсудить эту статью на форуме (0 ответов).
Вся информация, предоставленная на данном ресурсе разрешена к ознакомлению детям школьного возраста. Все практическое использование может быть связана с повышенной электрической опасностью и разрешено детям только под присмотром взрослых.