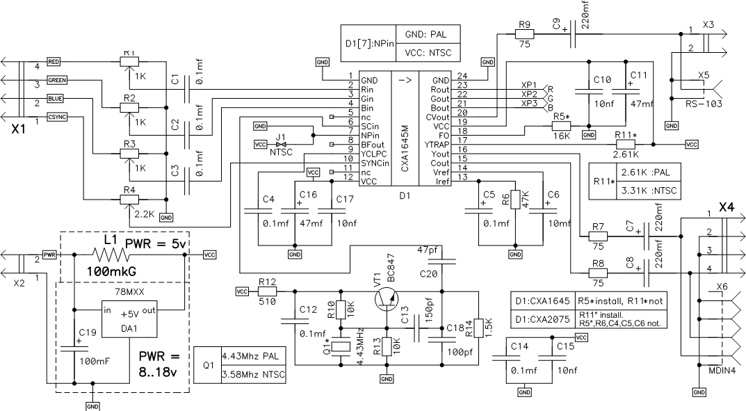
Кодер предназначен для подсоединения спектрум-совместимых и других бытовых компьютеров к телевизору или проекционному оборудованию, неоснащенному RGBвходом.
RGBсигнал компьютера должен обладать стандартной телевизионной разверткой. Только в этом случае гарантируется корректная работа устройства.
Вместо CXA 1645 можно установить CXA2075.
В случае использования CXA1645 не припаивать резистор R11*.
В случае использования CXA2075 не припаивать резистор R5*, R6, C4, C5, C6.
При использовании питания +5в стабилизатор DA1 не устанавливать, установить дроссель L1 (или замкнуть контакты проводником).
При использовании питания +9..15 не устанавливать дроссель 1, установить стабилизатор DA1 и конденсатор C19.
Описание коннекторов:
| Коннектор | Описание |
| X1 |
Коннектор предназначен для подсоединения видеосигналов с источника. Используются следующие сигналы:
|
| X2 | Разъем питания:
|
| X3 | Разъем композитного видеосигнала:
|
| X4 | Разъем S-Video видеосигнала:
|
Настройка устройства:
Сводиться к регулеровки уровня сигнала RGB.