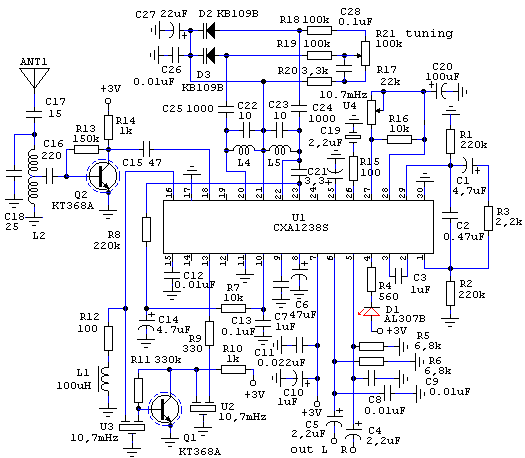
Приемник собран на микросхеме фирмы Sony CXA1238S. Обладает повышенной чувствительностью и экономичностью.
Технические характеристики приемника на CXA1238S.
Рабочий диапозон частот 88...108Mhz
Потребляемый ток 16mA
Напряжение питания 2-6V
Конструкция не содержит трудоемких в изготовлении катушек фильтров ПЧ с частотой 10,7 mHz и собрана на недорогой универсальной микросхеме. Встроенный стерео декодер микросхемы работает с временным разделением каналов, используя ФАПЧ для синхронизации с пилот-тоном. Подстройка ГУНа осуществляется резистором R17. Сигналы левого и правого стереоканалов формируются на выводах 6 и 5 U1 соответственно. Цепочки R5 c8 и R6 C9 служат для компенсации предыскажений звукового сигнала, вводимого на передающей стороне для повышения отношения сигнал/шум.
В приемнике можно использовать резисторы любых типов с допуском не хуже ±20%, оксидные конденсаторы лучше импортные малогабаритные, остальные конденсаторы керамические. Предлагаемый приемник не критичен ни к типам, ни к номиналам входящих в него элементов. Пьезокерамические фильтры любые широкополосные, малогабаритные, применяются во всех приемниках с УКВ диапазоном. Внешний вид Фильтров U2 U3 изображен на рисунке. Средний вывод подключается к общему проводу, остальные - без разницы. Фильтр U4 похож на предыдущие, но имеет два вывода и окрашен в светло-коричневый цвет. Транзистор Q1 - КТ368А, КТ368Б, КТ3102 с буквенными индексами от А до Е. Транзистор Q2 - КТ368А, КТ368Б, КТ339 или КТ399 с любыми буквенными индексами. Индуктивность дросселя L1 может быть в пределах от 22 до 220mkH (я ставил на 100mkH). Катушки L2, L4 и L5 бескаркасные с внутренним диаметром 3mm. Катушка L2 имеет 8 витков с отводом от середины (для удобного монтажа я намотал две катушки по 4 витка каждая). Катушка L4 содержит 6 витков, L5 - 5 витков. Точное число витков зависит от длины и расположения дорожек, ведущих к катушкам на печатной плате, и уточняется при настройке.
Переменный резистор R21 многооборотный, им настраивается приемник на радиостанцию. Корпуса транзисторов соединяются с общим проводом. Размеры печатной платы 52Х46mm. Резистор R8 и конденсатор C21 припаиваются со стороны печатных проводников. Приемник с антенной соединен экранированным проводом. Возле антенны экран обрывается, а "горячая" жила соединяется с антенной.
Во время настройки подключите приемник к какому-нибудь усилителю. Если его монтаж выполнен без ошибок, при включении источника питания в колонках должен появиться характерный шум. Растягивая и сжимая витки гетеродинной катушки L5, добейтесь устойчивого приема какой-либо радиостанции. Если сделать это не удастся, попробуйте изменить число витков гетеродинной катушки. Постоянно работающая система автоматической подстройки частоты (АПЧ) даст Вам знать, что Вы настроились на зеркальный канал - настройка будет "плавающей", нечеткой. В этом случае растяните витки катушки L5 или уменьшите число ее витков до появления той же станции с четкой настройкой.
После того, как Вы настроите приемник, залейте катушки парафином - используйте для этого парафиновую свечку. При этом немного сдвинется частотный диапазон, но зато катушки будут защищены от внешних механических воздействий.
Стереофонический FM (88...108Mhz) приемник на CXA1238S
Doc
Просмотров: 10373