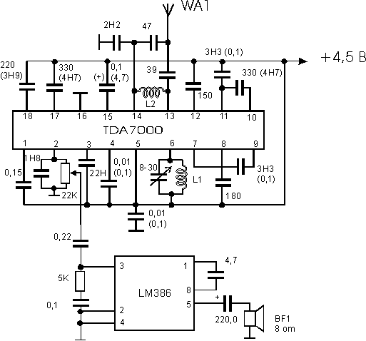
Радиоприемник на микросхеме TDA7000 (174XA42) |
|||||
Doc
Просмотров: 7128
Обсудить эту статью
Вся информация, предоставленная на данном ресурсе разрешена к ознакомлению детям школьного возраста. Все практическое использование может быть связана с повышенной электрической опасностью и разрешено детям только под присмотром взрослых.
|


