Свехрегенеративный приемник на Си-Би диапазон

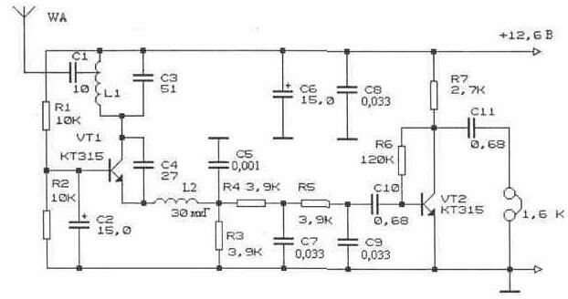
Детекторный приемник обладает низкой чувствительностью, поэтому в некоторых случаях может оказаться полезным сверхрегенеративный приемник, схема которого приведена на рис. 3.3. Такой приемник обладает чувствительностью 10...20 мкВ и позволяет принимать Си-Би станции в режиме AM на расстоянии до 1 км.
На транзисторе VT1 собран собственно сверхрегенеративный детектор. Он одновременно обеспечивает усиление высокочастотного сигнала и его детектирование. В коллекторной цепи
транзистора VT1 включен контур Lwww.radio-portal.ru__sbsr1C3, настроенный на частоту принимаемого сигнала. Этот контур является единственным селективным элементом приемника, поэтому его избирательные свойства невысоки. Для контрольного приемника это скорее достоинство, чем недостаток — без дополнительных настроек можно принимать несколько каналов. Через конденсатор С1 к контуру подключена антенна. В качестве антенны используется провод длиной около 50 см.

На транзисторе VT2 собран усилитель низкой частоты, нагрузкой которого являются высокоомные головные телефоны. Для громкоговорящего приема приемник следует подключить к усилителю низкой частоты с выходной мощностью 0,1...0,5 Вт. Схемы таких усилителей многократно публиковались в радиолюбительской литературе. Сверхрегенеративный детектор при отсутствии принимаемого сигнала генерирует шум. При появлении достаточно сильного (10...20 мкВ) высокочастотного сигнала на входе приемника шум пропадает. Наличие этого шума свидетельствует о правильной работе сверхрегенератора. При отсутствии шума следует подобрать величину емкости С4. Настройка приемника на рабочую частоту производится подбором емкости СЗ и сжатием или растяжением витков катушки L1 по максимальной громкости принимаемой радиостанции.

Обсудить эту статью на форуме (0 ответов).
Вся информация, предоставленная на данном ресурсе разрешена к ознакомлению детям школьного возраста. Все практическое использование может быть связана с повышенной электрической опасностью и разрешено детям только под присмотром взрослых.