
При использовании кварцевого резонатора с высокой частотой появляется возможность создать простой радиомикрофон с высокой стабильностью несущей частоты. Ниже приведено описание подобного устройства. Радиомикрофон работает в диапазоне 61-74 МГц с частотной модуляцией.
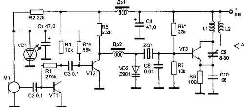
Сигнал с микрофона М1 типа МКЭ-3 усиливается двухкаскадным усилителем на транзисторах VT1, VT2 типа КТ315. Задающий генератор выполнен на транзисторе VT3 типа КТ368. Частотная модуляция несущей частоты обеспечивается варикапом VD2. Резисторы К6 и R7 в базовой цепи транзистора VT3 определяют его режим по постоянному току. Конденсатор С9 устанавливает необходимый режим генерации, обеспечивая положительную обратную связь.
Стабильность частоты генератора зависит в основном от напряжения питания. Чтобы ее повысить, необходимо использовать стабилизатор на 6-9 В, что приведет к усложнению схемы. Стабилизировать частоту можно и другим способом. Если быть точным, то причина нестабильности несущей частоты определяется в основном колебаниями рабочей точки транзистора VT2 усилителя звукорой частоты при изменении напряжения питания. Положение этой рабочей точки определяет напряжение обратного смещения на варикапе VD2, а значит, и его начальную емкость. Для стабилизации рабочей точки усилителя на транзисторе VT2 в его базовую цепь включен резистор R4, напряжение на который поступает с параметрического стабилизатора, собранного на резисторе R2, светодиоде VD1 и конденсаторе С1.
В устройстве использованы постоянные резисторы МЛТ-0,125, конденсаторы типов К50-16 и КМ. Дроссели Др1, Др2 можно использовать стандартные, например, типа Д-0,1, с индуктивностью 15-30 мкГн или изготовить самостоятельно. Дроссели наматываются на резисторах МЛТ-0,25 сопротивлением более 100 кОм и содержат 50-60 витков провода ПЭВ 0,1 мм. Контурная катушка L1 намотана на каркасе диаметром 8 мм и содержит 6 витков провода ПЭВ 0,8 мм. Катушка L2 намотана на том же каркасе и тем же проводом, что и катушка L1. Катушка L2 содержит 3 витка, размещенных на расстоянии 1 мм от витков катушки L1. Антенна выполнена следующим образом: отрезок 50-омного кабеля длиной 10-12 см зачищается от изоляции и удаляется центральная жила. По всей длине отрезка кабеля наматывается виток к витку провод ПЭВ-0,6 - антенна готова. В крайнем случае в качестве антенны можно использовать провод длиной 30-50 см.
Настройку начинают с усилителя звуковой частоты. Изменением сопротивления резистора R4 устанавливают напряжение на коллекторе транзистора VT2, равное половине напряжения источника питания. Емкость конденсатора С9 необходимо подобрать по максимуму тока, потребляемому генератором, а затем резистором R6 установить этот ток около 10 мА.