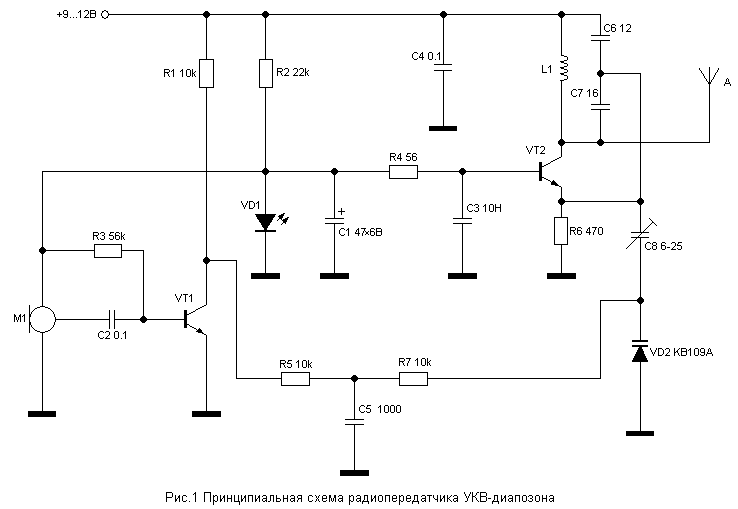
Радиопередатчик представляет собой однокаскадный УКВ ЧМ-передатчик, работающий в вещательном диапазоне частот 61-73 МГц. Выходная мощность передатчика при использовании питания с напряжением 9-12В–примерно 20мВт. Он обеспечивает дальность передачи информации около 150м при использовании приемника с чувствительностью 10мкВ 
Режимы транзисторов УЗЧ (VT1) и ВЧ-генератора (VT2) по постоянному току задаются резисторами R3 и R4 соответственно. Напряжение 1,2В на них и на питании микрофона М1 попадает с параметрического стабилитрона на R1, C1, VD1. Поэтому устройство сохраняет свою работоспособность при снижении напряжения питания до 4-5В. При этом наблюдается уменьшение выходной мощности устройства, а несущая частота изменяется незначительно.
Модулирующий усилитель выполнен на транзисторе VT1 типа КТ315. Напряжение звуковой частоты на его вход поступает с электретного микрофона с усилителем М1 типа МКЭ-3 и ему подобным. Усиленное напряжение звуковой частоты с коллектора транзистора VT1 поступает на варикап VD1 типа КВ109А через фильтр нижних частот на резистор R5, конденсатор C5 и резистор R7. Варикап VD1 включен последовательно с подстроечным конденсатором C8 в эмиттерную цепь транзистора VT2. Частота колебаний задающего генератора, выполненного на транзисторе VT2 типа КТ315 (КТ3102, КТ368),определяется элементами контура L1, C6, C7 и ёмкостью C8 и VD1.
Вместо светодиода VD1 типа АЛ307 можно использовать любой другой светодиод или три последовательно включенных в прямом направлении диода типа КД522 и им подобных. Катушка L1 бескаркасная, диаметром 8мм, имеет 6 витков провода ПЭВ 0,8.
При налаживании передатчика настраивают на свободный участок УКВ ЧМ-диапазона сжатием или растяжением витков катушки L1 или подстройкой конденсатора C8. Девиация частоты устанавливается конденсатором C8 по наиболее качественному приему на контрольный приемник. Передатчик можно настроить и на вещательный диапазон УКВ ЧМ (88-108 МГц), для этого необходимо уменьшить количество витков L1 до 5 и ёмкость конденсатора C6 и C7 до 10пФ. В качестве антенны используется отрезок провода длиной 60см. Для уменьшения влияния дестабилизирующих факторов антенну можно подключить через конденсатор ёмкостью 1-2пФ.
Радиопередатчик с ЧМ в УКВ-диапазоне частот 61-73 МГц
Doc
Просмотров: 4594