Радиопередатчик с ЧМ в диапазоне частот 1-30 МГц

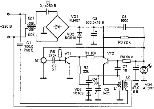
Устройство, описанное ниже, может работать в диапазоне 1-30 МГц с частотной модуляцией. Для питания радиопередатчика используется электросеть 220 В. Эта же сеть используется устройством в качестве антенны. Схема радиопередатчика приведена на рисунке.


Блок питания устройства собран по бестрансформаторной схеме. Напряжение сети 220 В поступает на дроссели Др1, Др2 и гасящий конденсатор С2, на котором гасится излишек напряжения. Переменное напряжение выпрямляется мостом VD1, нагрузкой которого является стабилитрон VD2 типа КС510. Пульсации напряжения сглаживаются конденсатором С3.
Модулирующий усилитель выполнен на транзисторе VT1 типа КТ315. Сигнал звуковой частоты поступает на базу этого транзистора с электретного микрофона с усилителем М1 типа МКЭ-3 или М1-Б2 "Сосна". Усиленное напряжение звуковой частоты через резистор R2 поступает на варикап VD3 типа KB109A, изменение емкости которого позволяет осуществлять частотную модуляцию.
Задающий генератор выполнен по схеме www.radio-portal.ru__bugs35индуктивной трехточки на транзисторе VT2 типа КТ315. Частота генератора определяется элементами колебательного контура L1, С5, С4, VD3. Обратная связь осуществляется через конденсатор С7.
Режимы транзисторов VT1 и VT2 по постоянному току регулируются резисторами К5 и R4 соответственно. Напряжения смещения транзисторов VT1 и VT2 формируются этими резисторами и параметрическим стабилизатором, выполненным на резисторе КЗ, светодиоде VD4 типа АЛ307 и конденсаторе С8. Этим достигается более высокая стабильность частоты, чем при обычном включении.
Напряжение высокой частоты, промодулированное по частоте звуковым сигналом, с катушки связи L2 поступает в сеть 220 В через разделительный конденсатор С1. Конденсатор С1 уменьшает влияние напряжения сети на задающий генератор.


Дроссели Др1 и Др2 исключают проникновение напряжения высокой частоты по цепям питания. Дроссели Др1 и Др2 намотаны на ферритовых стержнях и содержат по 100 витков провода ПЭВ 0,1 мм каждый. Катушки L1 и L2 намотаны на каркасе диаметром 5 мм с подстроечным сердечником. Для диапазона 27 МГц катушка L1 имеет 10 витков с отводом от середины, намотанных проводом ПЭВ 0,3 мм. Катушка связи L2 имеет 2 витка того же провода.
Конденсаторы С1 и С2 должны быть рассчитаны на рабочее напряжение не ниже 250 В. Диодная сборка КЦ407 может быть заменена на четыре диода КД105, КД102. Вместо стабилитрона VD2 можно использовать любой другой с напряжением стабилизации 8-12 В. Светодиод VD4 типа АЛ307 можно заменить на любой светодиод или на два-три кремниевых диода, включенных в прямом направлении.
При использовании кондиционных деталей и правильном монтаже настройка заключается в подстройке частоты задающего генератора конденсатором С5.

Обсудить эту статью на форуме (0 ответов).
Вся информация, предоставленная на данном ресурсе разрешена к ознакомлению детям школьного возраста. Все практическое использование может быть связана с повышенной электрической опасностью и разрешено детям только под присмотром взрослых.