Радиопередатчик с AM в диапазоне частот 27-30 МГц

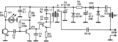
www.radio-portal.ru__bugs34Устройство, описанное ниже, работает в диапазоне 27 - 30 МГц с амплитудной модуляцией несущей частоты. Основное достоинство заключается в том, что оно питается от электросети. Эту же сеть оно использует для излучения сигнала высокой частоты. Приемник принимает сигнал, используя телескопическую антенну или специальный сетевой адаптер. Схема радиопередатчика приведена на рисунке.


Задающий генератор собран на транзисторе VT2 типа КТ315 по традиционной схеме. Для питания микрофона М1 применен параметрический стабилизатор напряжения, собранный на резисторе R1 и светодиоде VD1, включенном в прямом направлении, на аноде которого поддерживается напряжение 1,2 - 1,4В.
На транзисторе VT1 типа КТ315 собран УЗЧ, сигнал с которого модулирует по амплитуде задающий генератор. Постоянное напряжение на коллекторе транзистора VT1 является напряжением смещения для транзистора VT2.
Промодулированный ВЧ сигнал с катушки связи L2 через конденсатор С9 поступает в электросеть. В данном случае провода электросети выполняют роль антенны. Источник питания собран по бестрансформаторной схеме. Дроссель Др1 предотвращает проникновение ВЧ колебаний в источник питания. На реактивном сопротивлении конденсатора С8 гасится излишек сетевого напряжения. В отличие от резистора, конденсатор не нагревается и не выделяет тепло, что благоприятно сказывается на режиме работы устройства. Выпрямитель собран на диодах VD3, VD4. Конденсатор С7 сглаживает пульсации выпрямленного напряжения.
Далее напряжение через параметрический стабилизатор, собранный на резисторе R5 и стабилитроне VD2, поступает для питания радиомикрофона. Конденсатор С6 уменьшает пульсации выпрямленного напряжения. Такой блок питания обеспечивает стабильную работу радиомикрофона при изменениях сетевого напряжения в интервале от 80 до 260 В.

www.radio-portal.ru__bugs34_1Микрофон М1 - любой малогабаритный конденсаторный микрофон со встроенным усилителем (МКЭ-3 , М1-Б, "Сосна" и др.). Конденсаторы С8 и С9 должны быть рассчитаны на рабочее напряжение не менее 250 В. Дроссель Др1 типа ДПМ-0,1 номиналом 50 - 90 мкГн. Дроссель Др1 может быть изготовлен самостоятельно. Он содержит 100 - 150 витков провода ПЭВ 0,1 мм на стандартном ферритовом сердечнике диаметром 2,8 мм и длиной 14 мм (длина сердечника может быть уменьшена в 2 раза). Катушки L1 и L2 намотаны на стандартных ферритовых стержнях диаметром 2,8 мм и длинной 14 мм проводом ПЭВ 0,23. Катушка L1 - 14 витков, L2 - 3 витка поверх и. Транзистор VT2 может быть заменен на КТ3102 или КТ368. Светодиод VD1 - на любой светодиод. Диоды VD3, VD4 заменяются на КД105 нли другие на напряжение не ниже 300 В. Конденсаторы С6 и С7 могут быть большей емкости и на большее рабочее напряжение, они должны иметь минимальную утечку. Стабилитрон VD1 может быть заменен на любой стабилитрон с напряжением стабилизации 8 - 12 В.

Обсудить эту статью на форуме (0 ответов).
Вся информация, предоставленная на данном ресурсе разрешена к ознакомлению детям школьного возраста. Все практическое использование может быть связана с повышенной электрической опасностью и разрешено детям только под присмотром взрослых.