Основные технические характеристики радиопередатчика следующие:
Выходная мощность передатчика ..... 0,5 Вт;
Диапазон звуковых частот по уровню -3 дБ ..... 300-3000 Гц;
Ширина полосы излучения по уровню -30 дБ ..... не более 11 кГц;
Девиация частоты при максимальной модуляции ..... около 2,5 кГц;
Ток потребления, не более ..... 90 мА;
Напряжение источника питания ..... 9 В
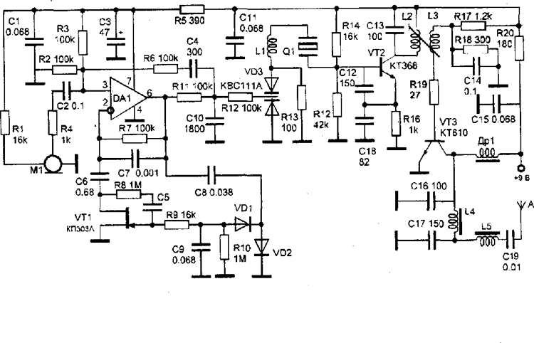
Сигнал от конденсаторного микрофона со встроенным усилителем (М1) поступает на прямой вход операционного усилителя DA1. К этому входу подключен делитель напряжения на резисторах R2 и R3, который создает половину напряжения питания на этом входе, и таким образом позволяет ОУ работать с однополярным питанием. Между инвертирующим входом п выходом включена цепь R7, С5, С6, которая создает нужный коэффициент усиления и частотную характеристику усилителя. Этот усилитель работает как компрессор речевого сигнала, сжимая его динамический диапазон за счет каскада на транзисторе VT1. Выходное напряжение ЗЧ усилителя детектируется диодами VD1 и VD2 в постоянное напряжение, отрицательное, которое воздействует на затвор транзистора VT1 и с увеличением уровня звукового сигнала увеличивает сопротивление канала этого транзистора.
В результате шунтирования инвертирующего входа конденсатором С6 изменяется коэффициент отрицательной обратной связи, что приводит к изменению коэффициента усиления ОУ. Выходное напряжение ОУ, равное половине напряжения питания, поступает через резисторы R1 и R12 на катоды варикапов VD3. Модулирующее напряжение ЗЧ изменяется на катоде варикапов относительно этого напряжения смещения.
Варикапная матрица VD3 включена между кварцевым резонатором и общим проводом. Изменение емкости варикапа приводит к некоторому изменению частоты резонатора. В этом процессе играет роль и индуктивность катушки L1.
На транзисторе VT2 выполнен задающий генератор, частота в коллекторном контуре которого определяется включенным резонатором, индуктивностью L1 и емкостью VD3. Контур L2, С13 в коллекторной цепи этого транзистора настроен на середину выбранного диапазона, и на нем выделяется частотно-модулированное напряжение ВЧ с частотой резонатора Q1. Это напряжение через катушку связи L3 поступает на выходной каскад, выполненный на транзисторе VT3. Катушка включена в цепь смещения базы этого транзистора - К17, К18, которая создает рабочую точку выходного каскада. Усиленное и модулированное по частоте напряжение ВЧ выделяется на коллекторе VT3. Затем через ФНЧ и удлинительную катушку это напряжение поступает в антенну. ФНЧ на катушке и и конденсаторах С16 и С17 служит для подавления гармоник и согласования выходного сопротивления каскада на транзисторе VT3 с входным сопротивлением антенны, катушка L5 вводит дополнительную индуктивность в цепь антенны и таким образом увеличивает ее эквивалентную длину, приближая к четвертьволновой. В результате отдача сигнала в антенну увеличивается. Конденсатор С19 исключает выход из строя транзистора VT3 от случайного замыкания антенны с общим проводом или цепью питания.
Все высокочастотные катушки передатчика выполнены на одинаковых каркасах диаметром 7 мм с сердечниками из феррита 100 ВЧ диаметром 2,8 мм. Катушка передатчика L2 имеет 6 витков, L3 - 3 витка, L4 - 8 витков, L5 - 20 витков провода ПЭВ 0,2. Катушка L1 - дроссель ДМ-0,06 16 мкГн. Настройку передатчика производят традиционным способом, контролируя вырабатываемую им напряженность поля при помощи волномера или ВЧ осциллографа с проволочной рамкой на входе.
Радиопередатчик повышенной мощности с кварцевой стабилизацией частоты
Doc
Просмотров: 6954