Передатчик с узкополосной частотной модуляцией

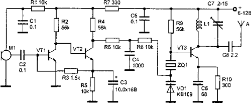
bugs28Радиопередатчик, схема которого представлена на рисунке, работает в диапазоне 140-150 МГц с узкополосной частотной модуляцией. Девиация частоты - 3 кГц. Частота задающего генератора стабилизирована кварцевым резонатором. В качестве акустического преобразователя используется электретный микрофон М1 с усилителем типа МКЭ-3, "Сосна", МЭК-1, и др. Питание на микрофон поступает через RC-фильтр, состоящий из резистора К1 и конденсатора С1. Напряжение звуковой частоты с выхода микрофона М1 через разделительный конденсатор С2 поступает на вход усилителя звуковой частоты (база транзистора VT1).


Усилитель звуковой частоты собран по двухкаскадной схеме с активными элементами на транзисторах VT1 и VT2 типа КТ315. Он усиливает и ограничивает звуковой сигнал до необходимой амплитуды. Режимы работы транзисторов VT1, VT2 по постоянному току устанавливаются путем подбора сопротивления резистора КЗ. Заданный режим поддерживается далее автоматически с помощью обратной связи между транзисторами VT1 и VT2.


Усиленный и ограниченный сигнал звуковой частоты через RC-фильтр низкой частоты, выполненный на резисторах К6, К8 и конденсаторе С4, поступает на варикап VD1 типа КВ109. Под действием переменного напряжения изменяется емкость варикапа VD1, осуществляя тем самым частотную модуляцию.


Постоянное напряжение, снимаемое с коллектора транзистора VT2, задает начальное смещение на варикапе VD1. Задающий генератор выполнен на транзисторе VT3 типа КТ368, КТ3101. Режим транзистора VT3 по постоянному току определяет резистор К9 в его базовой цепи. Кварцевый резонатор ZQ1 используется на частоту 47-49 МГц. Контур в коллекторной цепи транзистора VT3 настроен на частоту третьей гармоники используемого кварцевого резонатора.


Высокочастотный сигнал поступает в антенну через конденсатор малой емкости С8. В качестве антенны используется отрезок провода длинной 40-50 см. Катушка L1 наматывается проводом ПЭВ 0,6 мм на корпусе подстроечного конденсатора С7 и содержит 3-4 витка. Выводы катушки припаиваются к выводам конденсатора.
Настройка усилителя звуковой частоты заключается в подборе сопротивления резистора КЗ так, чтобы получить на коллекторе транзистора VT2 напряжение, равное примерно половине напряжения источника питания. Контур L1, С7 настраивается по максимуму излучаемой мощности путем подстройки конденсатора С7.

Обсудить эту статью на форуме (0 ответов).
Вся информация, предоставленная на данном ресурсе разрешена к ознакомлению детям школьного возраста. Все практическое использование может быть связана с повышенной электрической опасностью и разрешено детям только под присмотром взрослых.