От остальных устройств предлагаемый радиопередатчик отличается конструкцией задающего генератора, позволяющей получить повышенную мощность излучения без использования дополнительного усилителя мощности.
Радиопередатчик работает на частоте 27 - 28 МГц с амплитудной модуляцией. Частота несущей стабилизирована кварцем, что позволяет увеличить дальность связи при использовании приемника с кварцевой стабилизацией частоты. Питается устройство от источника питания напряжением 3 - 4,5 В. 
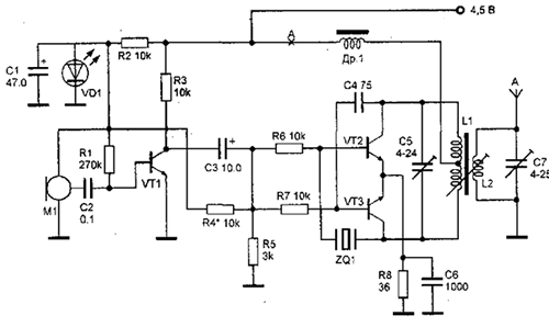
Усилитель звуковой частоты выполнен на транзисторе VT1 типа КТ315. Для питания микрофона и задания режимов по постоянному току транзисторов VTI, VT2, VT3 используется параметрический стабилизатор напряжения на резисторе R2, светодиоде VD1 и конденсаторе С1. Напряжение 1,2 В поступает на электретный микрофон с усилителем М1 типа МКЭ-3, "Сосна" и др. Напряжение звуковой частоты с микрофона М1 через конденсатор С2 поступает на базу транзистора VT1. Режим работы этого транзистора по постоянному току задается резистором R1. Усиленный сигнал звуковой частоты, снимаемый с коллекторной нагрузки транзистора VT1 - резистора R3, через конденсатор С3 поступает на задающий генератор, осуществляя тем самым амплитудную модуляцию передатчика.
Задающий генератор передатчика собран на двух транзисторах VT2 и VT3 типа КТ315 и представляет собой двухтактный автогенератор с кварцевой стабилизацией в цепи обратной связи. Контур, состоящий из катушки L1 и конденсатора С5, настроен на частоту кварцевого резонатора ZQ1. Контур, состоящий из катушки L2 и конденсатора С7, предназначен для согласования антенны и передатчика.
В устройстве применены резисторы МЛТ-0,125. Конденсаторы использованы на напряжение более 6,3 В. Транзистор VT1 можно заменить на любой n-p-n транзистор, например, на КТ3102, КТ312. Транзисторы VT2, VT3 можно заменить на КТ3102, КТ368 с одинаковым коэффициентом передачи по току. Хороший результат можно получить при использовании микросхемы КР159НТ1, представляющей собой пару идентичных транзисторов. Контурные катушки намотаны на каркасе диаметром 5 мм, имеющем подстроечный сердечник из карбонильного железа диаметром 3,5 мм. Намотка катушек ведется с шагом 1 мм. Катушка LI имеет 4+4 витка, катушка L2 - 4 витка. Обе катушки намотаны проводом ПЭВ 0,5. Дроссель Др1 имеет индуктивность 20-50 мкГн.
В качестве антенны используется провод длиной около 1 м. В качестве источника питания можно использовать одну плоскую батарею КБС-4,5 В или четыре элемента-типа А316, А33б, А343. Светодиод VD1 типа АЛ307 можно заменить любым другим или использовать аналог низковольтного стабилитрона с малым током стабилизации .
Настройку передатчика начинают с установки режимов транзисторов VT2 и VT3 по постоянному току. Для этого подключают миллиамперметр в разрыв цепи питания в точке А и подбирают величину сопротивления резистора R4 такой, чтобы ток был равен 40 мА. Настройку контуров L1, L2, С5, С7 проводят по максимуму ВЧ излучения. Причем грубо на рабочую частоту настраивают конденсаторами, а точнее - сердечником катушки. Подстроечник катушек L1, L2 должен находиться на расстоянии не более чем 3 мм от центра катушек, т. к, в крайних его положениях генерация может срываться из-за нарушения симметрии плеч транзисторов VT2, VT3.
Мощный передатчик без дополнительного усилителя мощности
Doc
Просмотров: 9675