Радиомикрофон

www.radio-portal.ru__rm02Это довольно простая схема радиомикрофона. Схема снята с радиомикрофона купленного в радиомагазине. С ним у меня связано очень много.Именно эту схему я собрал самую первую при попытке сделать радиомикрофон. Он помогал мне на ответах в школе. Позже я переделал его для подключеня к телефонной линии.
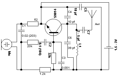
Обеспечивает уверенную стабильность.Частота передачи 90-100Мгц,зависит от параметров катушки L1(4-6 витков ПЭВ-0,5) и конденсатора C6. Для большей чувствительности нужно подключить микрофон типа МКЭ-3.Антеной служит кусок провода длиной 50-60 см.Транзистор S9014 можно заменить на S9018 или на КТ368. Радиус действия зависит от длинны антенны и напряжения источника питания, в прямой видимости составляет около 100 м.

Обсудить эту статью на форуме (0 ответов).
Вся информация, предоставленная на данном ресурсе разрешена к ознакомлению детям школьного возраста. Все практическое использование может быть связана с повышенной электрической опасностью и разрешено детям только под присмотром взрослых.