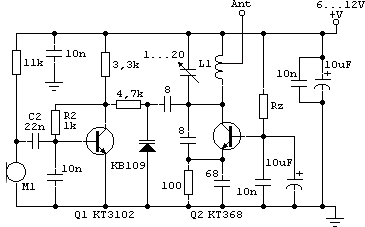
УКВ ЧМ радиомикрофон на 60 - 100 МГц

www.radio-portal.ru__bugs39Радиус действия - до 400м.
L1 - 5...6 витков ПЭЛ-0,5 с отводом от 2 витка сверху.
Микрофон МKЭ-3, МKЭ-33 и др. аналогичные.
Мощность 15-200 мВт - зависит от тока потребления 5-30 мА (установить подбором Rz 5-47 кОм).
Антена 15-100 см (гибкий или жесткий провод) или 75-100 витков ПЭЛ-1.0 на диам. 4 мм.

Обсудить эту статью на форуме (0 ответов).
Вся информация, предоставленная на данном ресурсе разрешена к ознакомлению детям школьного возраста. Все практическое использование может быть связана с повышенной электрической опасностью и разрешено детям только под присмотром взрослых.