
Этот вариант "откликающегося" брелока является результатом творческой переработки аналогичной конструкции, опубликованной а журнале "Радио" N1/1991 г. Описанный ранее брелок хорош лишь в том. случае, если в нем применены микросхемы серии К564. Однако работа с этими микросхемами требует определенных навыков, да и приобрести их намного сложнее, чем другие микросхемы аналогичной КМОП-серии.
Новый брелок намного проще прежнего, поскольку в нем можно применить не две, а одну микросхему и, разумеется, почти не изменяя габаритов устройства, выбрать ее из серий К176, К561. Правда, брелок вместо прерывистого выдает непрерывный сигнал, тем не менее он вполне справляется со своими "обязанностями".
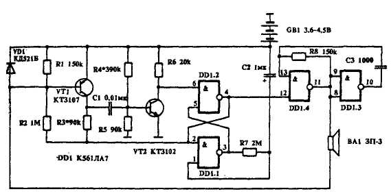
Принципиальная схема брелока состоит из триггера-одновибратора (DD1.1, DD1.2), звукового генератора (DD1.3, DD1.4), усилителя на транзисторах (VT1, VT2) и приемника-излучателя звукового сигнала (BA1). Действует схема так. В состоянии "ожидания" на выводе 4 элемента DD1.1 присутствует сигнал низкого уровня, а на выводе 3 элемента DD1.2 ≈ высокого. При поступлении с усилителя звукового сигнала триггер переключается. На выводе 4 элемента DD1.1 появляется сигнал высокого уровня, разрешая работу звукового генератора. Одновременно через резистор R7 заряжается конденсатор С2. По окончании времени t - 1/2R7C2 напряжение на входе 1 элемента DD1.2 падает до уровня переключения триггера, и брелок замолкает.
Налаживание схемы сводится к установке приемлемой чувствительности брелока. Для этого на время налаживания вместо R4 подключают подстроечный резистор сопротивлением 500 к. Уменьшая R4, находят такое критическое значение его сопротивления, при котором брелок звучит безостановочно. После этого ненамного увеличивают R4. Чем ближе R4 к критическому, тем чувствительнее брелок. После настройки подстроечный резистор заменяют постоянным.
Резисторы и конденсаторы схемы подбираются из соображений малогабаритности. Диод VD1 ≈ с наименьшим прямым сопротивлением.
Транзисторы VT1, VT2 ≈ с наибольшим коэффициентом усиления. Пьезокерамический излучатель ЗП-3 может быть заменен на ЗП-1, но при этом несколько увеличатся габариты устройства и потребляемый им ток в режиме звучания. В качестве источника питания могут применяться батареи из трех миниатюрных дисковых аккумуляторов или три батарейки от наручных часов. Печатная плата и компоновка элементов в устройстве могут быть различными, в зависимости от габаритов и конструкции применяемого для брелока корпуса.