Программатор "ТУРБО" v. 6
Ratings
(1)
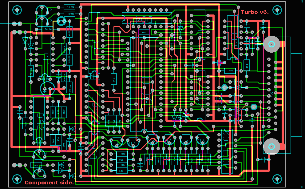
TUR6_SCH
TUR6_3C
TUR6_3GR
TUR6_SOL
TUR6_SOL
DC12_32B
DC12_32C
DC12_32G
DC12_32S
TURBO4
Doc
18 июля 2010
Просмотров: 13287
Обсудить эту статью
Войдите, чтобы комментировать
Обсудить эту статью на форуме (0 ответов).
Вы здесь:
Главная
Cхемы
Радиотехнику конструктору в помощь
Программатор "ТУРБО" v. 6
Поиск
Sign In
Главная
Cхемы
Программы
Библиотека
Форум
Справочный лист
Советы
Обзоры
Это интересно
Cсылки
Вся информация, предоставленная на данном ресурсе разрешена к ознакомлению детям школьного возраста. Все практическое использование может быть связана с повышенной электрической опасностью и разрешено детям только под присмотром взрослых.