Если вы ищете простой, но мощный по
возможностям программатор, то вы попали куда надо - он здесь. PonyProg -
программатор для программирования микросхем Flash с последовательным
доступом. PonyProg разработан для работы в системах Windows95, 98, 2000,
NT и Intel Linux. На данный момент программатор поддерживает
I2C Bus, Microwire, SPI eeprom, Atmel AVR и PIC micro.
SI-Prog - аппаратный контроллер для программирования, попросту говоря -
железо. PonyProg работает также с другим железом, таким как AVR ISP
(STK200/300), Ludipipo и EasyI2C .
Возможности Поддержка 24С01, 24C02, 24C04, 24C08, 24C16
I2C Bus EEPROM Поддержка 24C32, 24C64, 24C65, 24C128, 24C256, 24C512 I2C Bus EEPROM Автоопределение емкости 24XX EEPROM Поддержка 24C325 and 24C645 I2C Bus EEPROM Поддержка Siemens SDE2516, SDE2526, SDA2546, SDA2586, SDA3546, SDA3586 EEPROM (as 24XX Auto) Поддержка Siemens SDE2506 EEPROM Поддержка AT17C65, AT17C128, AT17C256, AT17C512, AT17C010 I2C Bus EEPROM Detect the bank roll over capability of some old 24XX EEPROM Поддержка AT90S1200, AT90S2313, AT90S2323, AT90S2343, AT90S4414, AT90S4434, AT90S8515, AT90S8535 Flash micro Поддержка AT90S2323, AT90S2343, AT90S2333, AT90S4433, AT90S4434, AT90S8535, AT90S8534 Автоопределение типа микроконтролеров AVR Поддержка микроконтролеров AVR ATmega603, ATmega103, ATmega161, ATmega163 Поддержка микроконтролеров AVR ATtiny12, ATtiny15 Запись бита защиты в микроконтролеры AVR Одновременная запись Flash и EEPROM памяти в микроконтролеры AVR Поддержка AT89S8252 и AT89S53 Поддержка 93C06, 93C46, 93C56, 93C66, 93C76, 93C86 Microwire EEPROM (C и LC серии, CS серия пока не поддерживается) Поддержка 93C13 (как 93C06) и 93C14 (как 93C46) Microwire EEPROM Поддержка микроконтролеров PIC 116F873/874/876/877 и PIC 16F84A micro Поддержка 25010, 25020, 25040 SPI EEPROM Поддержка 25080, 25160, 25320, 25640, 25128, 25256 Big SPI EEPROM Поддержка 25642 и 95640 Big SPI EEPROM Поддержка NVM3060 Чтение/запись файлов Intel-формата Чтение/запись файлов Motorola S-record Возможность записи EІP-файла для сохранения характеристик EEPROM, и редактирование содержания вместе с CRC Шестнадцатеричный и текстовый режим редактирования буфера. Работа под Windows95, Windows98, WindowsNT и Linux* Заполнение буфера заданным байтом Редактирование защитных бит в AVR, AT89S и PIC Запись серийного номера Улучшено быстродействие под WinNT и Win2000
*Не все интерфейсы поддерживаются во всех операционных системах (см. в документации). А вот и схемы программатора
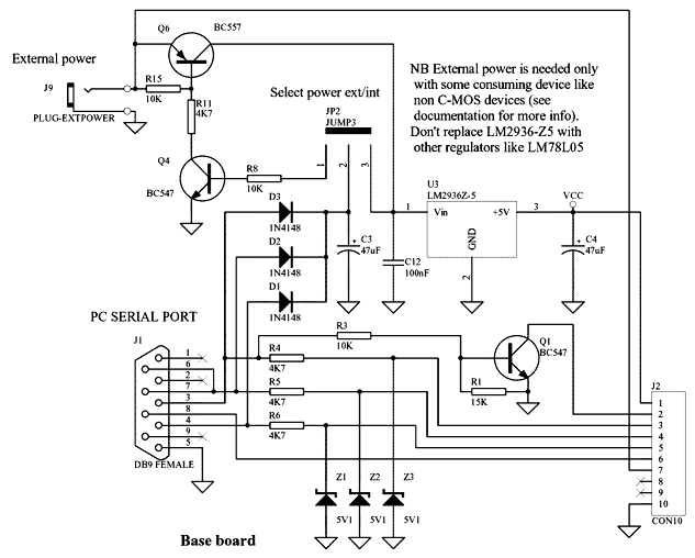
SI-Prog базовый блок: подключается к последовательному порту через разъем PC DB9. Вы можете подключать нижеописаные адаптеры в CON10. Схема питается от последовательного порта либо от внешнего источника питания.
Диоды - германиевые, резисторы, кондёры - любые.
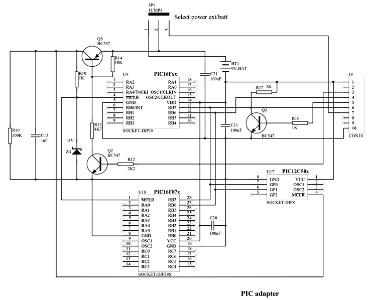
Транзистор КТ315. Адаптер для программирования микроконтроллеров PIC
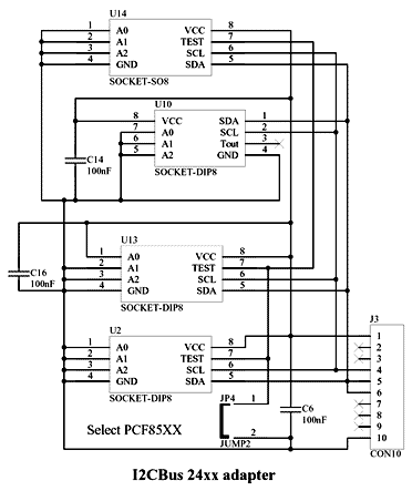
Адаптер для программирования I2C (24Cxx,
SDE2516, 85хх...)
Адаптер для программирования Microwire eeprom
(93Cx6)
Адаптер для программирования SPI eeprom (25xxx)
Адаптер для программирования SDE2506
Адаптер для программирования NVM3060
Адаптер для программирования 20-ти ножечных
микроконтроллеров AVR (AT90S1200, AT90S2313)
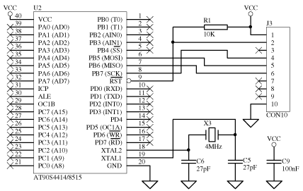
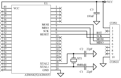
Адаптер для программирования 40-а ножечных
микроконтроллеров AVR (AT90S4414, AT908515)
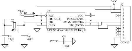
Адаптер для программирования 8-и ножечных
микроконтроллеров AVR (AT90S2323, AT90S2343,
ATtiny12)
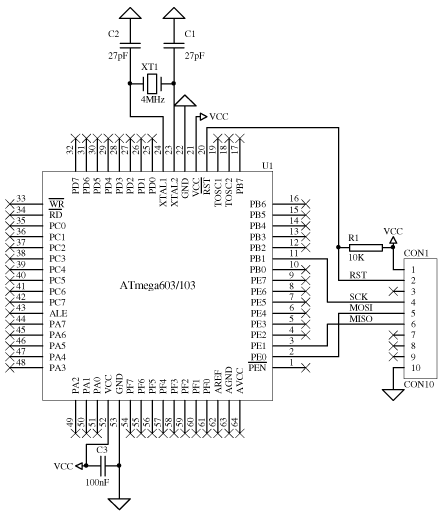
Адаптер для программирования микроконтроллеров ATmega
(ATmega103, ATmega603)
Адаптер для программирования микроконтроллеров
AT89S8252, AT89S53
Адаптер для программирования всех микроконтроллеров
ATMEL
Ludipipo interface ![]() PonyProg поддерживает Ludipipo interface для
программирования PIC16x84. Для его использования совместно с программой
PonyProg выберите "SI-Prog API" в окне Options/Setup и отметьте "serial" и
"Invert D-OUT". Если вы работаете под Linux выберите "SI-Prog I/O" и
запустите PonyProg как главный.
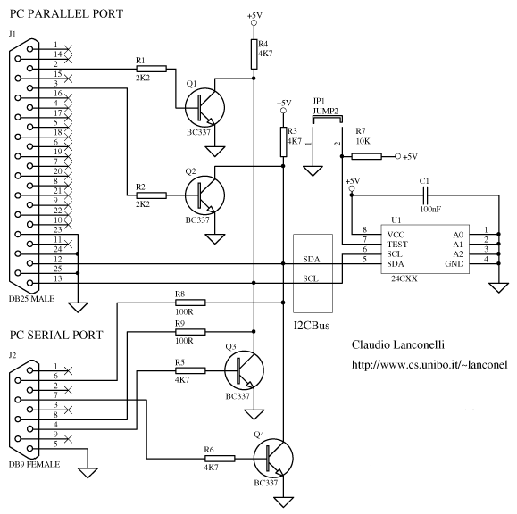
Easy I2C Bus interface (оба: последовательный и параллельный) PonyProg поддерживает Easy I2C Bus interface для программирования микросхем 24Cxx. Для его использования совместно с программой PonyProg выберите "Easy I2CBus" в окне Options/Setup и отметьте "parallel". Примечание: этот интерфейс не работает под Windows NT. Я предлагаю использовать параллельный порт, потому-что последовательный порт может выдавать низкое напряжение на некоторых компьютерах. Внимание! Эта схема позволяет программировать микросхемы непосредственно в исследуемом устройстве. Но будьте осторожны, так как схема не имеет гальванической развязки с устройством и возможно повреждение параллельного порта в компьютере. |
Программатор микросхем с последовательным доступом
Doc
Просмотров: 13809

