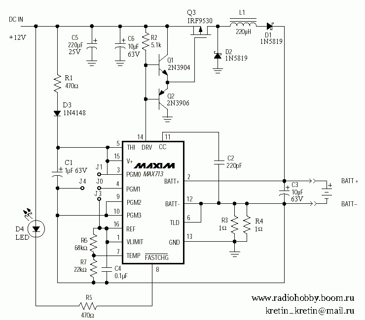
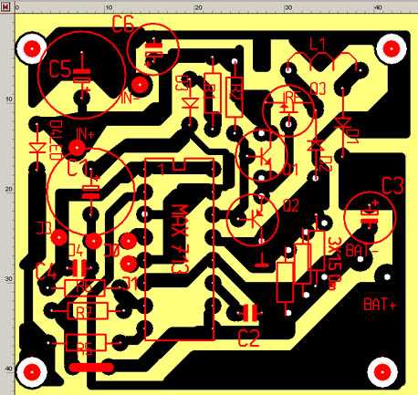
Данное устройство предназначено для зарядки аккумуляторов типа NiMh . Так же может использоваться и для зарядки NiCd. Устройство имеет возможность заряжать одновременно от 1 до 4 аккумуляторных батарей, что делает устройство более удобным в эксплуатации. Количество батарей программируются перемычками J0, J1, J3, J4 см. таблицу 1. Устройство работает по так называемому Дельта V методу и самостоятельно определяет степень заряда аккумуляторов. Как только устройство убедится в в том что аккумуляторы полностью заряжены, он сразу же перейдёт в "капельный" режим заряда, порядка 10 мА. Этого количества вполне достаточно для того чтобы предотвратить саморазряд аккумуляторов. Ток заряда равен 500 мА . В случае если аккумуляторная батарея испорчена и устройство не может определить степень зарядки аккумулятора, срабатывает встроенный таймер который запрограммирован на 264 минуты, устройство отключается. Устройство питается стабилизированным напряжением равным 10-12В, 0.8А. Возможно установка батарей как при включенном так и при выключенном зарядном устройстве. Хотя рекомендую устанавливать батареи до включения устройства в розетку. Светодиод D4 служит как индикатор зарядки аккумуляторов т.е когда батареи заряжены он перестаёт светиться. Если в устройство установить полностью заряженные аккумуляторы, то устройство определит это и отключиться через 10-15 минут работы. Резисторы R3, R4 в разводке печатной платы я заменил на три резистора по 1,5 Ома
