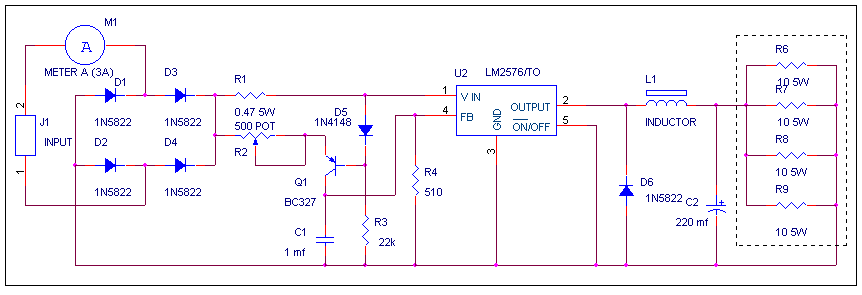
Ниже представлена схема регулятора активной нагрузки. Диапазон регулирования тока 0.2 - 3.0 А. Диапазон рабочих напряжений - 8-20 Вольт. После установки требуемого тока - устройство автоматически поддерживает ток в заданном диапазоне. Микросхему U2 требуется установить на радиатор. Регулировка тока осуществляется потенциометром R2. Нагрузочные сопротивления желательно установить в месте, в котором обеспечивался бы теплообмен с окружающей средой. В процессе работы температура на нагрузочных сопротивлениях может доходить до 80-100 С. Индуктивность катушки 100 mH (52 kHz 3A)
Регулятор активной нагрузки
Doc
Просмотров: 4393