Регулятор активной нагрузки с регулировкой минимального рабочего напряжения

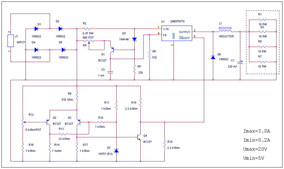
Представленая схема регулятора активной нагрузки позволяет регулировать величину тока потребления в широких диапазонах и ограничить минимальное рабочее напряжение (R12). Учитывая, что в основу схемы положен импульсный регулятор тока, колличество теплоты, выделяемое на регуляторе, значительно ниже по сравнению с простым нагрузочным сопротивлением. Схема поддерживает постоянный ток нагрузки в широком диапазоне изменения входного напряжения.. Диапазон регулирования тока 0.2 - 3.0 А. Диапазон рабочих напряжений - 5-20 Вольт. Микросхему U1 требуется установить на радиатор. Регулировка тока осуществляется потенциометром R4. Нагрузочные сопротивления желательно установить в месте, в котором обеспечивался бы теплообмен с окружающей средой. В процессе работы температура на нагрузочных сопротивлениях может доходить до 80-100 С. Индуктивность катушки 100 mH (52 kHz 3A)

 

Обсудить эту статью на форуме (0 ответов).
Вся информация, предоставленная на данном ресурсе разрешена к ознакомлению детям школьного возраста. Все практическое использование может быть связана с повышенной электрической опасностью и разрешено детям только под присмотром взрослых.