(Флавицкий А., Радио, 1994, № 7, с. 35)
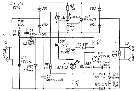
На рис. 141 показана принципиальная схема электронного предохранителя, способного мгновенно отключить нагрузку при увеличении потребляемого ею тока выше установленного предела.
Силовая часть устройства состоит из диодного моста VD1-VD4, в диагональ которого включен тиристор VS1. Если фотодиод в оптопаре U1 освещен светодиодом, то в начале каждого полупериода
на управляющем электроде тиристора возникает напряжение, достаточное для его включения, и цепочка диодный мост-тиристор будет проводящей. Если фотодиод в оптопаре останется неосвещенным, тиристор VS1 будет закрыт и в цепи, связывающей электрическую сеть с нагрузкой, образуется разрыв. Предохранитель включают кнопкой SB1. В момент ее замыкания тиристор VS2 закрывается, но предохранитель остается выключенным (цепь питания светодиода оптрона остается зашунтированной), и лишь при размыкании SB1 напряжение сети будет подано на нагрузку. Это позволяет избежать порчи предохранителя при попытке включить его при коротком замыкании в цепи нагрузки.
Для отключения нагрузки вручную нужно лишь нажать кнопку SB2. Тиристор VS1 и диоды VD1-VD4 устанавливают на алюминиевые пластины-теплоотводы 50х80х5 мм. Резистор R10 - отрезок провода ПЭВ-1 0,6 длиной около двух метров (или более короткий, если взять провод высокого удельного сопротивления - манганин, константан и др.).
Конденсатор С1 - К73-17; С2 и С3 - К50-6. Диоды VD1-VD4 можно заменить на Д232, Д233, Д247, КД203, КД206 и др., имеющие обратное напряжение не ниже 400 В и рабочий ток не менее 10 А. Стабилитрон Д814Д можно заменить на Д814Г, Д813, Д811, КС213 другие с напряжением стабилизации 10...12 В. Тиристор КУ101 (VS2) может иметь любой буквенный индекс, а тиристор КУ202 (VS1) - индексы К или Н. Транзистор VT1 - любой маломощный кремниевый структуры n-p-n - из КТ361, КТ209, КТ201, КТ502, КТ3107 и др.
Порог срабатывания предохранителя IсрЈ10 А изменяют подбором резистора R10, его сопротивление должно быть R10(0м)@1,3/Iср (А).
При эксплуатации электронного предохранителя нужно иметь в виду, что при включении в сеть некоторых приборов возникает начальный бросок тока (стартовый ток электродвигателя, ток холодной лампы накаливания и др.), способный вызвать его срабатывание. В таких случаях либо повышают токовый порог Iср предохранителя, либо тем или иным способом увеличивают его инерционность (например, увеличением емкости конденсатора СЗ). И то и другое имеет свои минусы. Лучше принять меры к уменьшению самих бросков тока*, наносящих вред прежде всего самой нагрузке, приводящих к ускоренному ее износу.
--------------------------------------------------------------------------------
*) «Мягким» включениеим электроламп, разного рода ограничителями пусковых токов и др.
Электронный предохранитель
Doc
Просмотров: 5953