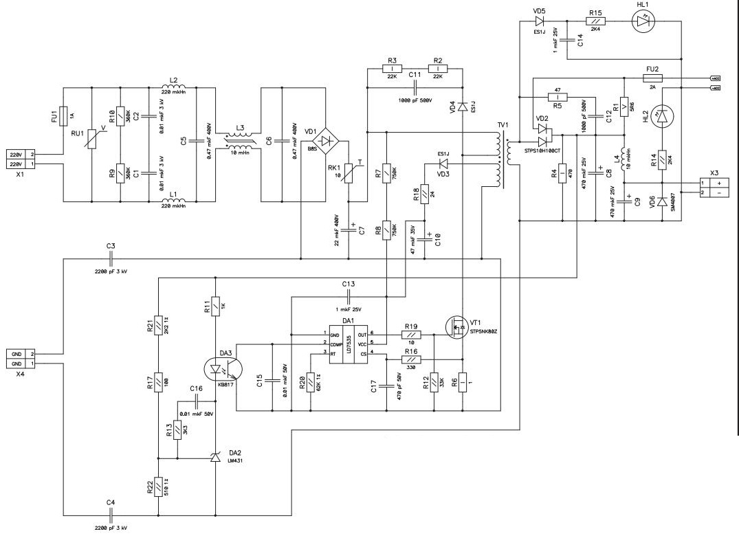
Источник бесперебойного питания 12V 20W

Источник бесперебойного питания ББП-20Н

 

BBP 20N

BBP 20N

 
 

 

 

Обсудить эту статью на форуме (1 ответов).
Вся информация, предоставленная на данном ресурсе разрешена к ознакомлению детям школьного возраста. Все практическое использование может быть связана с повышенной электрической опасностью и разрешено детям только под присмотром взрослых.