Зарядные характеристики свинцово-кислотных аккумуляторов сильно зависят от температуры окружающей среды. Для предотвращения недозаряда или перезаряда аккумуляторов в условиях длительного воздействия низких или высоких температур желательно использовать температурно-компенсированные зарядные устройства.
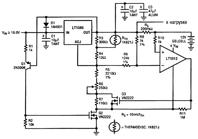
Предлагаемая схема собрана на линейном стабилизаторе с малым падением напряжения на регулирующем элементе. Она включает схему температурной компенсации, имеет два режима заряда, «истинную» земляную шину и не потребляет тока в дежурном режиме. Интегральный линейный стабилизатор LT1086 используется для регулирования напряжения заряда и ограничения максимального тока заряда. Если входное напряжение питания отключено, транзисторы Q1 и Q2 выключаются, разрываются все возможные цепи разряда батареи через выход зарядного устройства на «землю», что и обеспечивает нулевой ток потребления в выключенном состоянии. Диод D1 обеспечивает защиту интегрального стабилизатора от обратного тока, если входное напряжение будет меньше напряжения на аккумуляторе или же входные клеммы будут случайно закорочены.
Термокомпенсация, используемая в данной схеме, соответствует температурной характеристике свинцово-кислотного гальванического элемента и обеспечивается терморезистором Rth, имеющим торговую марку Tempsistor. Параллельно ему включен резистор R3. От изменений температуры зависит коэффициент передачи резисторного делителя стабилизатора. Обеспечивается точность компенсации лучше ±50 мВ для батареи 12 В в диапазоне температур от -10 до +60 °С. Желательно располагать элемент Tempsistor непосредственно под аккумулятором, который ставится на прямоугольный кусок поролона.
Выбор одного из двух режимов заряда выполняется компаратором LT1012, с помощью которого оценивается величина тока заряда по падению напряжения на резисторе-датчике тока RS. Когда ток превышает величину 10 мВ/RS, включается режим быстрого заряда, и напряжение составит 14,4 В при 25°С. Когда зарядный ток ниже этого порога, то напряжение компенсационного заряда будет равным 13,8 В.
|
Емкость
батареи, А/ч |
Микросхема
|
Максимальный
ток заряда, А |
Порог тока
заряда, мА |
Датчик тока
(шунт), Ом |
|
<3
|
LT1117
|
0,8
|
20
|
0,5
|
|
3-6
|
LT1086
|
1,5
|
50
|
0,2
|
|
6-12
|
LT1085
|
3,2
|
100
|
0,1
|
|
12-24
|
LT1084
|
5,5
|
200
|
0,05
|
|
24-48
|
LT1083
|
8,0
|
400
|
0,025
|