Зарядное устройство с таймером для никель-кадмиевых батарей

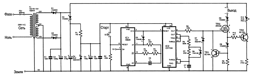
Напряжение сети 230 В поступает на первичную обмотку трансформатора Т1, и через его вторичную обмотку, выпрямительные диоды D1 и D2 на сглаживающем конденсаторе С2 получается напряжение питания схемы.
На блок выдержки времени (таймер) питание подается через диод D3, резистор R1 и стабилитрон D4, обеспечивающий для используемых КМОП микросхем безопасный уровень напряжения. Эти КМОП микросхемы (IC1 и IC2) потребляют столь малый ток, что блок таймера продолжает работать в течение 30 с после отключения питания, предупреждая перезапуск блока выдержки времени при коротких провалах или сбоях в сети переменного тока.
Микросхема IC1 типа 4060В - это 14-разрядный делитель частоты со встроенным генератором. При нажатии на выключатель S1 все его выходы устанавливаются в состояние лог. 0, так что диод D5 закрыт и встроенный генератор работает. С указанными номиналами элементов его частота составит примерно 0,17 Гц, так что последний выход делителя (вывод 3) переключится в состояние лог. 1 примерно через 14 ч. При этом диод D5 открывается и прекращает работу генератора. Первый таймер из состава КМОП микросхемы IC2 типа 7556 включен по схеме импульсного генератора с частотой около 0,5 Гц и скважностью примерно 1:5. Вывод 4 является входом сброса таймера, активным при низком уровне, - когда с выхода микросхемы IC1 на него поступает соответствующий сигнал, выход таймера переходит в лог.0.
Второй таймер используется просто как мощный инвертор, и высокий уровень на его выходе через резистор R8 включает генератор стабильного тока на транзисторах TR3 и TR1. Когда микросхема IC1 досчитывает до конца, генератор на микросхеме IC2 начинает работать, а генератор стабильного тока - формировать импульсы тока длительностью 400 мс каждые 2 с. Никель-кадмиевые элементы имеют достаточно высокий коэффициент саморазряда: около 10% емкости за неделю. Если их оставить в зарядном устройстве, они поддерживаются в состоянии полного заряда и всегда готовы к использованию. В этом случае перезаряд исключен, а переход в режим импульсов тока сопровождается миганием светодиода D10, означающим завершение основного заряда и готовность аккумулятора.

 

http://www.radio-portal.ru/https://server.radio-portal.su/cache/141~_images_stories_pictures_thumb_medium600_0.png

http://www.radio-portal.ru/images/stories/pictures/141~.png

Обсудить эту статью на форуме (0 ответов).
Вся информация, предоставленная на данном ресурсе разрешена к ознакомлению детям школьного возраста. Все практическое использование может быть связана с повышенной электрической опасностью и разрешено детям только под присмотром взрослых.