Зарядное устройство для никель-кадмиевых аккумуляторов
Ratings
(0)
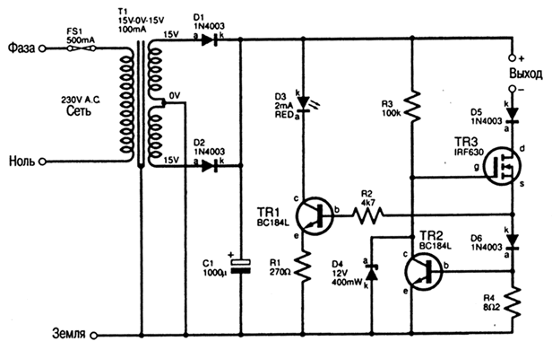
Трансформатор Т1 с отводом от середины вторичной обмотки, двумя выпрямительными диодами (D1 и D2) и конденсатором С1 обеспечивает
первичное напряжение питания постоянного тока от сети переменного тока 230 В. Мощный МОП транзистор TR3 включен в активном режиме, так как через резистор R3 на его затвор подано положительное напряжение смещения. Ток, текущий через нагрузку, вызывает появление напряжения на токозадающем резисторе R4. Когда оно достигает 0,5 В, транзистор TR2 начинает открываться, уменьшая напряжение на затворе (g) транзистора TR3. В установившемся режиме ток нагрузки будет такой величины, при которой напряжение на резисторе R4 равно 0,5 В. Стабилитрон D4 защищает цепь затвора МОП транзистора TR3 от появления на ней полного напряжения питания (это происходит, если схема включается без нагрузки, то есть в тех случаях, когда аккумулятор отключен). Диод D6 компенсирует падение на эмиттерном переходе транзистора TR1, так что напряжение на резисторе R4 повторяется на резисторе R1, определяющем ток светодиода D3. Таким образом, уровень яркости светодиода D3 зависит от величины тока заряда, поэтому пользователь сразу обнаруживает любые дефекты заряжаемых элементов. Диод D5 предотвращает возможность «обратного питания» цепей зарядного устройства в тех случаях, когда оно отключено от сети, но аккумуляторы остаются подключенными.