Высокоэффективное зарядное устройство для батарей

Здесь описана схема дешевого многорежимного зарядного устройства для никель - кадмиевых или никель - металлгидридных аккумуляторов, содержащих 2 до 10 элементов.

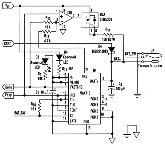
Использован импульсный стабилизатор, который может работать в режиме стабилизации тока. Соединение отрицательного полюса батареи непосредственно с общим проводом устройства повышает эффективность и сокращает тепловые потери. Импульсный стабилизированный преобразователь напряжения LTC1148HV (производства фирмы Linear Technology) работает с синхронными ключами и вполне соответствует поставленной задаче. Его эффективность преобразования больше 90%; он снабжен двумя входами для датчика тока (Sens+ и Sens-) и специальным выводом Ith. Уровень постоянного напряжения на этом входе задает максимальную величину тока в дросселе. Например, если в качестве шунта использован низкоомный резистор с широко распространенным номиналом 0,1 Ом, а вывод Ith соединен с выходом опорного напряжения 2-JV (twice the junction voltage - два напряжения перехода) микросхемы МАХ713, то пиковый ток дросселя будет составлять 1,55 А. Средний ток зависит и от выходного 

апряжения, но это можно скомпенсировать, добавив еще одну петлю обратной связи, для чего часть выходного напряжения подается на вывод IТН. Режим стабилизации напряжения в микросхеме LTC1148 выключается, если резистивный делитель (R2 и R7), подключенный к выводу Vfb, рассчитан на напряжение большее, чем у полностью заряженной батареи. Если же напряжение батареи окажется больше расчетного, то на выходе импульсного стабилизатора тока не будет. Если необходим еще и компенсационный подзаряд, то следует добавить ключ (транзистор U5A) и резистор (R14), через которые нужный ток подзаряда пойдет на батарею прямо от первичного источника питания (VIN) - простого сетевого адаптера - после того, как контроллер зарядного устройства на микросхеме МАХ713 выключит режим быстрого заряда, или же при низком напряжении батареи в начале цикла заряда

Обсудить эту статью на форуме (0 ответов).
Вся информация, предоставленная на данном ресурсе разрешена к ознакомлению детям школьного возраста. Все практическое использование может быть связана с повышенной электрической опасностью и разрешено детям только под присмотром взрослых.