Устройство предназначено для предотвращения перегрузки
и неисправностей в радиоаппаратуре из-за отклонения сетевого напряжения
питания за допуск. Оно будет особенно полезно на даче или в деревне,
где нередки значительные колебания напряжения в сети. Часто используемые
при нестабильной сети ферромагнитные стабилизаторы имеют узкий диапазон
стабилизации и при значительных колебаниях напряжения (в сторону увеличения)
просто выходят из строя. Для некоторой радиоаппаратуры опасно не только
повышенное, но и пониженное напряжение сети.
При первоначальном включении устройства (кнопкой SB1) оно в течение одной
секунды проверяет уровень сетевого напряжения на нахождение его в допуске
170...260 В, а также на наличие помех. В случае отклонения напряжения
за допуск схема не позволит включить радиоаппаратуру.
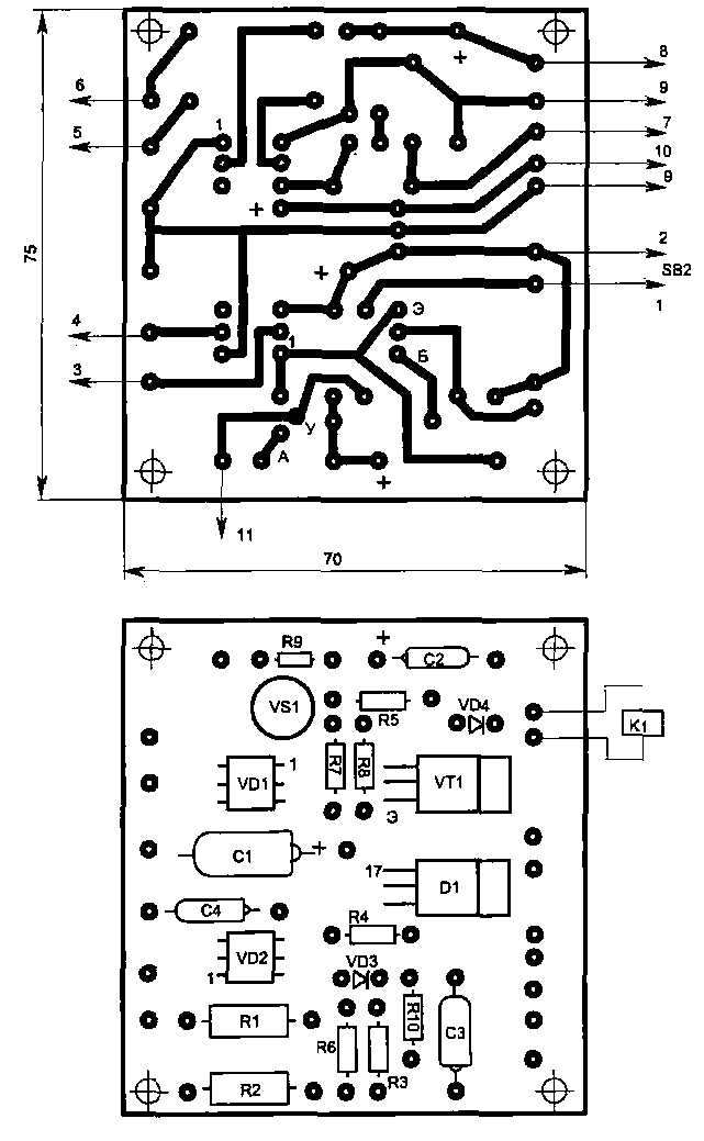
Топология печатной платы для узла А1 В процессе работы защитного устройства
схема производит непрерывный контроль за состоянием сети, и при выходе
напряжения за допуск 190...245 В начинает работать звуковая сигнализация,
предупреждая, что лучше выключить радиоаппаратуру. При этом по свечению
светодиодного индикатора можно определить вид отклонения напряжения в
"+" (увеличение) или "—" (снижение). В случае опасного
несоответствия сетевого напряжения (при выходе за допуск 170...260 В)
радиоаппаратура, подключенная к гнездам Х1, Х2, отключится автоматически.
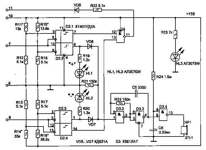
Электрическая схема устройства состоит из четырехуровневого компаратора
на элементах микросхемы D2, звукового генератора на элементах D3.1...D3.3,
узла коммутации на транзисторе и реле К1, а также блока питания со стабилизатором
напряжения на микросхеме D1.
Порог срабатывания компараторов устанавливается при настройке резисторами,
отмеченными на схеме звездочкой "*". Их значения указаны на
схеме ориентировочно. Настройка устройства производится при помощи ЛАТРА,
изменяя напряжение питания на штекере ХР1. При этом резистором R15 устанавливаем
превышение порога 245 В (на выходе D2/8 появится лог. "1"),
а резистором R14 — снижение напряжения ниже 170 В (на выходе D2/8 лог.
"0"). Для настройки удобно использовать многогабаритные регулировочные
резисторы.
Настройку схемы лучше начинать с проверки работоспособности первого узла.
При нажатии на кнопку ВКЛ (SB1), реле К1 срабатывает с задержкой примерно
в 1 секунду и контактами К1.2 блокирует кнопку. Время задержки включения
реле зависит от номинала емкости С2 и резистора R7. Выключение реле К1
может производиться кнопкой ОТКЛ (SB2) или же от схемы автоматики, когда
на выходе микросхемы D3/11 появится импульс или лог. "1" (при
выходе напряжения за допуск).На рисунке приведена топология печатной платы
для участка схемы (А1), выделенного пунктиром. Остальная часть схемы выполнена
на универсальной макетной плате объемным монтажом.
В схеме применены конденсаторы С1...С4 типа К52-16 на 63 В; С5, С6 — К10-17.
Резисторы и диоды подойдут любые аналогичные. Трансформатор Т1 лучше использовать
из унифицированной серии ТПП. Он должен обеспечивать во вторичной обмотке
напряжение 22...24 В и ток не менее 60 мА.
Реле К1 применено типа РЭС48 (паспорт 4.590.201), но подойдут и многие
другие, с рабочим напряжением 24 В.
Устройство автоматической защиты можно упростить, если отказаться от звуковой
и световой сигнализации отклонения напряжения. В этом случае схему контроля
уровня напряжения на рис. 1.35 заменяем приведенной на рис. 1.37 . Она
состоит из транзисторов, работающих в режиме микротоков. В нормальном
состоянии подстроечными резисторами R12 и R15 устанавливаем на коллекторах
VT2 и VT3 лог. "О" и лог. "1" соответственно. В этом
случае транзисторы VT4 и VT5 заперты и на резисторе R19 нет напряжения
(при его появлении сработает VS1).
Меняя сетевое напряжение с помощью ЛАТРА, резистором R12 устанавливаем
порог срабатывания схемы при напряжении ниже 170 В, а резистором R15 —
при превышении 260 В.

Рис. 1.37 При использовании второго варианта схемы упрощается и блок А1.
В этом случае стабилизатор D1 не нужен, а если у трансформатора Т1 имеется
свободная обмотка на напряжение 6...12 В, то она может быть подключена
к цепям 5 и 6 (вместо резисторов R1...R3 установить перемычки, R4 и R10
исключить из схемы).