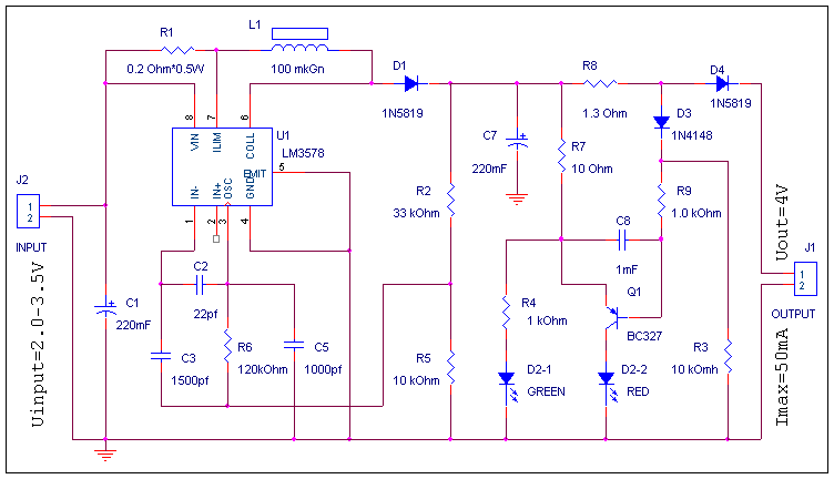
Схема представленная на рисунке представляет собой простой импульсный преобразователь напряжения на повышение. Входное напряжение 2-3 вольта, что дает возвожность использовать в качестве источника питания две батареи. Индикатор протекания тока собран на светодиодах D2-1, D2-2. Если не требуется индикация, их можно исключить. Ток потребления ограничиваетя величиной сопротивления R1. Одно из возвожных областей применения - зарядное устройство для сотовых телефонов.