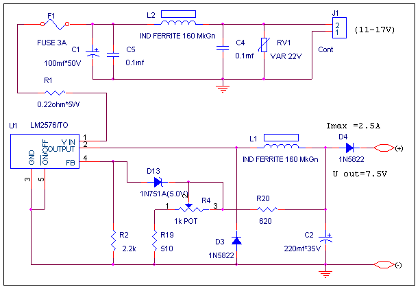
Схема представленная на рисунке представляет собой простой импульсный преобразователь напряжения от борт сети автомобиля. Основное назначение - питание различных мобильных средств связи или различных зарядных устройств. Переменным сопротивлением устанавливается уровень выходного напряжения. Величина максимального тока ограничивается сопротивлением R1.