Зарядное устройство

Долговечность и качество работы аккумуляторов в немалой степени зависят от качества зарядки, т.е. от оптимальной плотности и длительности зарядного тока. Если плотность тока для "здорового" аккумулятора однозначно оговаривают током заряда равным 0,1 емкости батареи (из расчета заряда в течение 10 часов), то с длительностью зарядки, которая в большей степени зависит от разряженности аккумулятора, дело обстоит сложнее. Перезарядка, как известно, пагубно действует на аккумулятор. Кроме того, аккумуляторам присуща такая неприятная "болезнь" как сульфатация, что вызывает сокращение рабочей поверхности пластин, и, вследствие этого, увеличение плотности тока, приходящейся на "здоровые" поверхности и их перезарядку. Исходя из сказанного, зарядное устройство должно отвечать следующим требованиям. Оно должно сохранять стабильность тока зарядки независимо от степени разряженности батареи, иметь защищенность от короткого замыкания и переполюсовки при подключении аккумулятора, автоматически отключаться по окончании зарядки и восстанавливать засульфатированные аккумуляторные батареи.
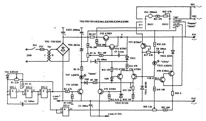
С учетом перечисленных требований было разработано зарядное устройство, электрическая схема которого представлена на рис. 1.

Рис.1
Рис.1

В устройстве предусмотрены вольтметр (внутренний) с растянутым участком шкалы от 10 до 15 В и внешний вольтметр от 0 до 5 В для контроля каждой банки аккумулятора в отдельности.

Технические данные
Пределы регулировки зарядного тока. А
0 - 10
Пределы плавной регулировки разр. тока. А
0 - 1
Пределы регулировки скважности зарядных импульсов
1 - 3
Ток короткого замыкания, А
не более 0,1
Зарядное устройство представляет собой два генератора тока: один на транзисторах VT3, VT4 ≈ зарядный, второй на VT8, VT9 ≈ разрядный. Плавную регулировку зарядного тока производят резистором R7, а тока разрядки ≈ резистором R20. Возможная замена транзистора VT3 представлена на рис.2.

На транзисторе VT1 собрано устройство генератора зарядного тока. Управление генераторами тока осуществляется с помощью мультивибратора на DD1 с регулируемой скважностью импульсов.
Пороговое устройство отключения по окончании зарядки представляет собой триггер Шмитта на транзисторах VT5, VT6, оно действует с гистерезисом не более 0,5 В, задаваемым номиналами резисторов R12, R16. При этом сравнение напряжения на аккумуляторе с опорным на VD12 происходит под нагрузкой, т.е. во время разрядного импульса. Во избежание отключений в момент зарядного импульса введена цепь R9, VD8. Порог срабатывания триггера устанавливают подстроечным резистором R15, подключив к клеммам устройства выпрямитель с напряжением 14,2 В. При этом мультивибратор на DD1 необходимо остановить, замкнув выводы 1,2 на вывод 14 DD1. Цепь в точке А необходимо разорвать во избежание выхода из строя выпрямителя.
Для защиты схемы от переполюсовки введены диоды VD11, VD14. Подстроечным резистором R23 калибруют вольтметр на 5 В, а подстроечным резистором R17 ≈ на 15 В при соответствующих положениях переключателя S2.
Оптимальным считают режим зарядки, при котором длительность разрядного импульса в 2 ≈ 3 раза больше зарядного, а ток в 10 раз меньше зарядного. Следует учесть, что старые, засульфатированные аккумуляторы в течение нескольких часов необходимо заряжать с меньшим, примерно наполовину, зарядным током и с несколько большим разрядным (для исключения излишней плотности зарядного тока и закипания электролита). Только после десульфатации и восстановления рабочей поверхности пластин зарядный и разрядный ток можно довести до номинального.
Диоды моста должны быть установлены на радиаторе с рассеиваемой мощностью 40 ≈ 60 Вт; транзисторы VT3, VT10 ≈ на радиаторе с рассеиваемой мощностью 60 ≈ 100 Вт, транзистор VT9 ≈ на радиаторе 15≈ 20 Вт. Силовой трансформатор собран на магнитопроводе ПЛ27 х 40 х 58. Обмотка 1 содержит 674 витка провода ПЭВ-2 0,7, обмотка 2≈80 витков провода ПЭВ-2 1,8. Подойдет и другой сердечник с габаритной мощностью 250 ≈ 300 Вт.

Обсудить эту статью на форуме (0 ответов).
Вся информация, предоставленная на данном ресурсе разрешена к ознакомлению детям школьного возраста. Все практическое использование может быть связана с повышенной электрической опасностью и разрешено детям только под присмотром взрослых.