Защита по минимальному напряжению

 

 

 

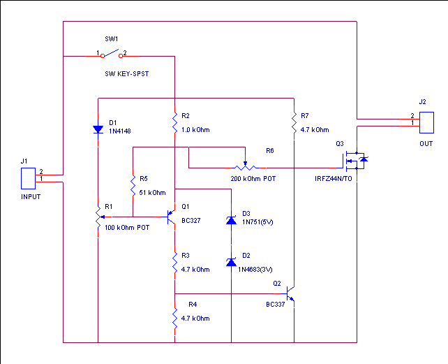
Ниже представлена схема автоматического отключения нагрузки по минимально допустимому напряжению. Ток потребления около 6-8 мА.
Порог срабатывания регулируется потенциометром R1. Приведенная ниже схема рассчитана на номинальное напряжение 16 Вольт, порог срабатывания 12-13 Вольт. Напряжение включения регулируется потенциометром R6. Если планируется работа с нагрузками около 5-х ампер, транзистор Q3 желательно установить на небольшой радиатор.

 

 

 

 

 

 

 

 

 

Обсудить эту статью на форуме (0 ответов).
Вся информация, предоставленная на данном ресурсе разрешена к ознакомлению детям школьного возраста. Все практическое использование может быть связана с повышенной электрической опасностью и разрешено детям только под присмотром взрослых.