Мощный блок питания

Абсолютно не все источники питания могут обеспечить хорошую защиту вашей радиоаппаратуре которую нужно питать от низкого напряжения. Ведь может случиться та-кое, что при замыкании (даже достаточно кратковременном) выходного напряжения переход КЭ у регулирующего транзистора может "отгореть", хорошо если "отгорит" т.е. напряжение на выходе БП пропадёт, а если переход КЭ замкнёт тогда…прощай мой KENWOOD, т.к. всё напряжение, которое будет на входе стабилизатора будет у него и на выходе.

Хочу предложить сравнительно простой однако достаточно надёжный источник питания, который лишён всех тех неприятностей названных выше и который может пригодиться любому радиолюбителю, автолюбителю, а может быть и ещё кому-нибудь. С помощью него можно питать радиостанции, усилители мощности высокой и низкой частоты и т. д.

Основные характеристики:

выходное напряжение от 1,3 до 37 В;
максимальный ток нагрузки - 15 А;
защита по току от нагрузки свыше 15 А ;
защита от перенапряжения при увеличении выходного напряжения выше 15 В и выше 30 В;
время срабатывания защиты:
а) по току - не более 15 мс;
б) от перенапряжения- не более 8 мс.
амплитуда пульсации выходного напряжения, при токе нагрузки 15 А, не превышает 0,3 В.

 

http://www.radio-portal.ru/https://server.radio-portal.su/cache/blp_images_stories_pictures_thumb_medium600_0.png

http://www.radio-portal.ru/images/stories/pictures/blp.png

 

Принцип работы.

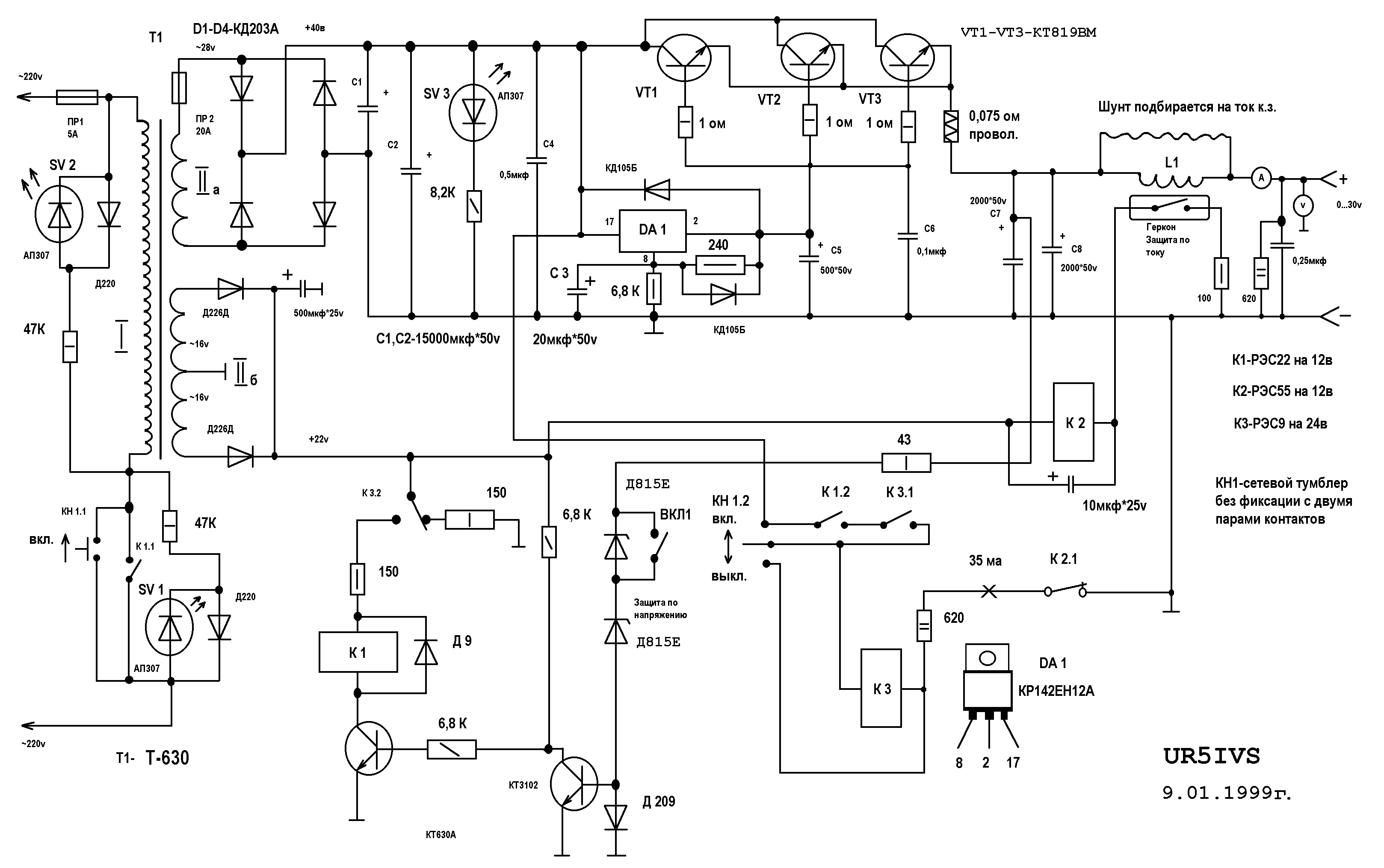
При нажатии на кнопочный тумблер КН1 подаётся сетевое напряжение на трансформатор Т1 и включаются реле К3 и К1, последнее из которых блокирует контакты КН1.1 своими контактами К1.1 Контакты остаются замкнутыми до тех пор, пока не сработает реле К2 или до тех пор, пока напряжение на выходе остаётся в пределах установленной нормы. Тумблер ВКЛ 1 как раз и служит для установки этой нормы, т.е. если контакты этого тумблера замкнуты то защита от перенапряжения сработает при увеличении выходного напряжения выше 15 В, ну а если контакты разомкнуты, то защита от перенапряжения сработает при увеличении выходного напряжения выше 30 В. Естественно Вы можете сделать эти пределы другими, достаточно вместо двух (или одного) стабилитронов Д815Е поставить другие т.е. на нужное напряжение стабилизации. Если же сила тока на выходе БП превысит установленную норму, то сработает геркон который включит реле К2, а К2 разомкнёт питание К3, К1 своими блокирующими контактами выключит трансформатор Т1, загорится светодиод (красного свечения) SV1, который будет говорить о выключенном питании или о сработанной одной из защит.

На транзисторах КТ630 и КТ3102 выполнена защита от перенапряжения. Транзисторы VT1-VT3 нужно установить на радиатор площадью поверхности не менее 800-1000 см2, при этом желательно обеспечить хороший тепловой контакт между радиатором и транзисторами с помощью теплопроводящей пасты. Сопротивления которые стоят в цепях обмоток реле (т.к. сопротивление обмотки реле находится в широких пределах (посмотрите в любом "нормальном" справочнике)) следует подбирать, чтобы ток питания реле превышал минимальный ток (указан в любом "нормальном" справочнике) срабатывания в среднем на 50%, в противном же случае релюхи могут вообще не сработать.У релюхи РЭС-22 четыре переключающих контакта, по-этому три (в цепи первичной обмотки трансформатора) лучше запараллелить. Регулировка стабилизирующего напряжения производится переменным сопротивлением 6,8К, которое находится на обозначено условно 8 ноге КР142ЕН12. Трансформатор Т1 любой, мощностью не менее 500 Вт (у меня ШЛ-630), который может обеспечить напряжением 28 В при токе нагрузки 20 А. Обмотку для питания модулей защиты можно намотать и достаточно тонким проводом, лишь бы она обеспечивала (на всякий случай) 0,5 А. На КР142ЕН12 нужно прикрутить маленький радиатор площадью поверхности не менее 10 см2, т.к. она может перегреться от базовых нагрузок (хотя они и не большие). Диоды D1-D4 нужно установить на радиаторы площадью по 100 см2, а ещё лучше если поставить готовый диодный мостик на прямой ток не менее 20 А и закрепить его на общий радиатор вместе с транзисторами. Катушка L1 намотана на оправе имеющей диаметр чуть больший чем у геркона и содержит 3-5 витков провода диаметром 1,5мм, затем геркон вставляется в эту катушку и фиксируется. Шунт представляет собой короткий толстый (диаметром1,5-2 мм) отрезок провода который ограничивает ток проходящий через катушку L1, укорачивая его или удлинняя и отводя в противоположную сторону от геркона можно откалибровать ток срабатывания защиты. При достаточно больших токах катушку и шунт можно не делать, а расположить геркон перпендикулярно проводу или дорожке. Светодиод зелёного свечения SV2 сигнализирует о включении БП, SV3 можно и не ставить.

По желанию любой может доработать цепь комутации релюхи К1, например коммутировать не только первичную обмотку, а также выход уже стабилизированного напряжения (в таком варианте при перенапряжении обеспечится мгновенное отключение нагрузки от источника питания т.к. электролитические конденсаторы большой ёмкости могут не успеть разрядиться), при этом лучше взять более мощное реле.

На последок хочу обратить Ваше внимание на информацию опубликованную в журнале "Радио" № 8, 1993 г. стр. 41-42, где описывается микросхема КР142ЕН12 с (правильным ???) её включением. Не буду утверждать правильно оно или нет, однако в этом варианте я выбросил около десятка микросхем ссылаясь на их брак, однако очень мала вероятность того, что десять из десяти попадут бракованные. По-этому я включил этот стабилизатор как LM317T. Кстати, КР142ЕН12А можно заменить на её аналог (даже по включению) LM317T.

 

 

Обсудить эту статью на форуме (0 ответов).
Вся информация, предоставленная на данном ресурсе разрешена к ознакомлению детям школьного возраста. Все практическое использование может быть связана с повышенной электрической опасностью и разрешено детям только под присмотром взрослых.