Зарядное устройство DC-to-DC с повышением напряжения

Устройство представляет собой малогабаритный экономичный преобразователь DC-to-DC с повышением напряжения. Основная область применения таких устройств - это цепи питания различных электронных устройств, устройства заряда сотовых телефонов от стандартных элементов типа АА или ААА, когда габариты устройства или другие технические причины не позволяют собрать батарею элеметов на нужное напряжение. Ток во вторичной цепи может быть до 300-400 mA . Коффициэнт полезного действия устройства находится в пределах 80%, что является хорошим показателем для подобных устройств. Следует обратить внимание, что коффициэнт полезного действия устройства увеличивается с уменьшением разницы между входным и выходным напряжением.
Если устройство предполагается использовать как зарядное, то перед началом изготовления устройства небходимо рассчитать величину напряжения в конце заряда и величину тока заряда. В кратце: величина выходного напряжения рассчитывается по принципу 1.45 В умножить на количество элементов аккумулятора. Величина тока заряда определяется как 1/10 от ёмкости батареи в А/ч. Такие параметры считаются оптимальными, не вредят батарее, дают возможность провести с аккумуляторами до 700 циклов (заряд - разряд) при сохранеии их параметров в нормах декларируемых изготовителями. Верно при температуре окружающей среды до 25 С. При более высоких температурах необходимо предпринимать определённые меры для исключения превышения температуры во время заряда выше 35 С.
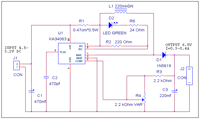
Величину требуемого выходного напряжения устанавливают подбором подстроечного резистора R4. Светодиод D2 сигнализирует о наличии тока заряда. Выходное напряжение при существующих номиналах элементов может быть увеличенно до 9 Вольт.

Обсудить эту статью на форуме (0 ответов).
Вся информация, предоставленная на данном ресурсе разрешена к ознакомлению детям школьного возраста. Все практическое использование может быть связана с повышенной электрической опасностью и разрешено детям только под присмотром взрослых.